Introduction
Blockchain technology is fundamentally transforming the financial landscape, presenting hedge funds with a unique opportunity to improve security, transparency, and operational efficiency. By collaborating with specialized blockchain application development firms, investment groups can utilize decentralized systems to optimize transactions, automate compliance processes, and secure a competitive advantage in a market that is under increasing scrutiny.
Nevertheless, as the integration of this cutting-edge technology progresses, a significant challenge persists: how can hedge funds effectively navigate the complexities of blockchain while fully capitalizing on its substantial benefits?
Unlock Enhanced Security and Transparency with Blockchain
Blockchain technology offers a robust framework for in their operations. Its , which significantly reduces the risk of fraud. Each transaction is encrypted and linked to the previous one, forming an immutable chain of records that can be audited in real-time. This level of transparency is particularly beneficial for , as it facilitates and ownership without reliance on external administrators.
Moreover, the implementation of smart contracts can . As [investment groups](https://neutech.co/10-benefits-of-cloud-based-banking-software-for-hedge-funds/) face increasing scrutiny from regulators and investors, adopting distributed ledger technology can , thereby enhancing their reputation in the market.

Achieve Operational Efficiency: Cost Reduction and Speed
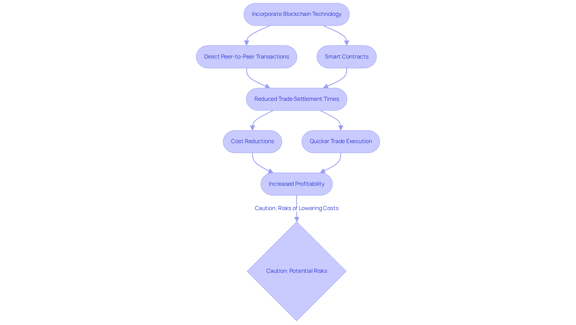
Incorporating distributed ledger technology presents with a transformative opportunity for . Traditional financial transactions frequently involve multiple intermediaries, leading to delays and increased costs. By enabling direct , can significantly reduce from several days to mere minutes, as evidenced by fintech platforms that have realized substantial efficiency gains. This rapid processing is further enhanced by , which automate various processes, thereby minimizing human error and lowering operational overhead.
For investment groups, these advancements translate into quicker trade execution and more effective , ultimately boosting profitability. As the financial landscape grows increasingly competitive, will emerge as a critical differentiator for striving to maintain their edge. Moreover, the integration of blockchain can yield considerable ; fintech platforms have shown that genuine innovation can lead to cost savings of up to 80% in (Techbullion).
However, it is essential to recognize that excessively lowering costs may compromise security, compliance, or customer service, introducing risks that investment firms must carefully navigate. This potential for enhanced efficiency and reduced expenses positions investment groups to capitalize on evolving market dynamics.

Gain a Competitive Edge: Innovation and Traceability
In the competitive landscape of investment portfolios, the adoption of is essential for gaining a competitive edge. This innovative solution enhances and enables the development of , resulting in more informed decision-making. The traceability provided by allows to closely monitor the origin of assets, ensuring compliance with regulatory requirements and ethical standards. Such transparency is increasingly appealing to investors who prioritize responsible management of their investments.
A recent report indicates that , signifying a notable shift in the . By embracing distributed ledger systems, can position themselves as leaders in the sector, setting themselves apart in a competitive market. Furthermore, with 67% of investment groups expressing a preference for investing in crypto derivatives, it is evident that a in this volatile market is imperative. As investment groups strive to differentiate themselves, the integration of distributed ledger systems emerges as a vital component of their success.

Choose the Right Partner: Maximizing Blockchain Benefits
Choosing the right development collaborator is essential for aiming to leverage the full potential of transformative innovations. Key factors to consider include:
- Technical expertise
- Industry experience
- A proven track record of
A collaborator with a deep understanding of the is better positioned to tackle the , such as and security concerns.
Moreover, the ability to provide , is critical given the rapidly evolving nature of . By partnering with an entity that aligns with their strategic goals and possesses the requisite expertise, hedge funds can ensure a smooth integration of , thereby improving their operational efficiency and competitive advantage.
Experts in financial services stress that a is crucial for effective blockchain partnerships, as it builds trust and guarantees that the solutions offered are customized to meet specific requirements.

Conclusion
The integration of blockchain technology offers hedge funds a distinctive opportunity to enhance their operations, ensuring improved security, transparency, and efficiency. By collaborating with a specialized blockchain application development company, investment groups can effectively navigate the complexities of this innovative landscape, positioning themselves to excel in an increasingly competitive market.
Key points throughout this discussion underscore the transformative potential of blockchain:
- Its decentralized nature significantly reduces fraud risks.
- Smart contracts facilitate compliance and streamline operational processes.
- The technology accelerates transaction speeds and provides substantial cost reductions, making it an essential asset for firms seeking to optimize profitability.
- The capability to trace assets further enhances compliance and ethical standards, appealing to a growing base of socially conscious investors.
Ultimately, the imperative for hedge funds is clear: embrace blockchain technology and select the appropriate development partner to realize its full potential. By doing so, investment groups can enhance their operational efficiency and establish a robust competitive edge in the evolving financial landscape. The future of finance is upon us, and those who adapt will lead the way in innovation and success.
Frequently Asked Questions
How does blockchain enhance security for investment groups?
Blockchain enhances security for investment groups by providing a decentralized, tamper-proof ledger that records all transactions, significantly reducing the risk of fraud.
What is the significance of the immutable chain of records in blockchain?
The immutable chain of records in blockchain means that each transaction is encrypted and linked to the previous one, creating a secure and auditable history of transactions that cannot be altered.
How does blockchain improve transparency for investment groups?
Blockchain improves transparency by allowing real-time auditing of transactions and better monitoring of assets and ownership, eliminating the need for reliance on external administrators.
What role do smart contracts play in blockchain for investment groups?
Smart contracts automate compliance checks, ensuring that all transactions adhere to regulatory standards, which helps investment groups maintain compliance in a scrutinized environment.
Why is adopting blockchain technology beneficial for investment groups facing regulatory scrutiny?
Adopting blockchain technology demonstrates an investment group’s commitment to security and transparency, which can enhance their reputation in the market amidst increasing scrutiny from regulators and investors.
List of Sources
- Unlock Enhanced Security and Transparency with Blockchain
- More than half of hedge funds invested in crypto, global survey says (https://reuters.com/business/more-than-half-hedge-funds-invested-crypto-global-survey-says-2025-11-06)
- Hedge funds hold significant spot crypto ETF assets HFR data reveals – ETF Express (https://etfexpress.com/2025/11/07/hedge-funds-hold-significant-spot-crypto-etf-assets-hfr-data-reveals)
- NYSE partners with Securitize to explore tokenized securities and blockchain-based market infrastructure | MEXC News (https://mexc.com/news/978999)
- Blockchain technology in financial services: Investment trends and opportunities (https://proactiveinvestors.co.uk/companies/news/1089597/blockchain-technology-in-financial-services-investment-trends-and-opportunities-1089597.html)
- Achieve Operational Efficiency: Cost Reduction and Speed
- Why Blockchain Technology Adoption is Gaining Momentum Across Industries (https://thestreet.com/crypto/newsroom/why-blockchain-technology-adoption-is-gaining-momentum-across-industries)
- More Than Half of Hedge Funds Now Hold Crypto as Industry Sees ‘Turning Point’ (https://finance.yahoo.com/news/more-half-hedge-funds-now-233006607.html)
- How Fintech Platforms Are Reducing Financial Transaction Costs by Up to 80% | MEXC News (https://mexc.com/news/975477)
- Gain a Competitive Edge: Innovation and Traceability
- More Than Half of Hedge Funds Now Hold Crypto as Industry Sees ‘Turning Point’ (https://finance.yahoo.com/news/more-half-hedge-funds-now-233006607.html)
- Over half of hedge funds now invest in crypto assets (https://wealthprofessional.ca/investments/equity-markets/hedge-funds-boost-crypto-allocations-as-regulatory-clarity-fuels-institutional-confidence/390776)
- Crypto Hedge Funds Statistics 2026: Where the Big Money Moves • SQ Magazine (https://sqmagazine.co.uk/crypto-hedge-funds-statistics)
- The Top 25 Investing Quotes of All Time (https://investopedia.com/financial-edge/0511/the-top-17-investing-quotes-of-all-time.aspx)
- Blockchain (https://thehedgefundjournal.com/blockchain-d1)
- Choose the Right Partner: Maximizing Blockchain Benefits
- Crypto brokers team up to deliver prediction markets to hedge funds (https://uk.finance.yahoo.com/news/crypto-brokers-team-deliver-prediction-095148150.html)
- Largest Crypto Hedge Funds 2026: Top Players & Strategies (https://directionsmag.com/crypto/largest-crypto-hedge-funds)
- 2026 Hedge Fund Outlook (https://evanstoncap.com/news/2026-hedge-fund-outlook)
- The State of Blockchain Technology and Digital Assets in Financial Services – Interactive Preview (https://ftitechnology.com/spotlight/the-state-of-blockchain)