Introduction
Selecting the appropriate point of sale (POS) system is a critical decision for businesses navigating the complexities of contemporary retail. As the industry landscape evolves, recognizing the importance of a robust POS solution is essential – not only for transaction efficiency but also for enhancing customer experience and gaining operational insights. With numerous options available, businesses must consider how to choose a system that meets their immediate requirements while remaining adaptable to future demands. This article explores best practices for selecting POS software, offering a structured approach to making informed decisions that foster success in a competitive marketplace.
Define Point of Sale Systems and Their Importance
A setup integrates both hardware and software, allowing businesses to effectively process transactions, manage sales, and track inventory. In the evolving retail environment of 2026, POS technologies have transformed from basic cash registers into comprehensive management solutions that enhance client interactions, optimize operations, and provide critical insights into sales patterns. The significance of a POS system cannot be overstated; it serves as the backbone of retail operations, ensuring efficient transactions, precise inventory management, and exceptional client service.
For instance, enterprises utilizing POS systems have reported a reduction in checkout times by as much as 30%, significantly minimizing human error and enhancing overall customer satisfaction. This improvement is vital for maintaining a competitive edge in the market, as satisfied customers are more likely to return and recommend the business to others. Furthermore, recent advancements in POS technology, including the integration of cloud services and enhanced security features such as EMV chips and NFC technology, have improved the user experience by ensuring secure and swift transactions.
As the global market is projected to reach an estimated value of $33.41 billion in 2024, it underscores the essential role that POS systems play in modern retail operations, fostering both efficiency and consumer loyalty. Additionally, the Federal Trade Commission reported $2.09 billion in bank transfers and payments fraud in 2024, highlighting the necessity for robust fraud prevention measures in point of sale technology. As Tony Hsieh, former CEO of Zappos, remarked, “Let’s take most of the money we would’ve spent on paid advertising and instead invest it in the customer experience,” underscoring the importance of prioritizing customer satisfaction through effective POS solutions.

Explore Different Types of POS Systems Available
Various types of POS systems are available, each tailored to address specific organizational needs. The primary categories include:
- Traditional POS Solutions: These hardware-based systems require on-site installation and are ideal for businesses with stable environments, such as retail stores.
- Cloud-Based POS Solutions: Operating over the internet, these solutions provide remote access and real-time data updates, making them suitable for businesses that demand flexibility and scalability, such as restaurants and e-commerce platforms.
- Mobile POS Solutions: These portable systems enable transactions to be processed anywhere, making them perfect for businesses that operate in multiple locations or require mobility, such as food trucks or pop-up shops.
- Self-Service Kiosks: Increasingly popular in retail and fast-food environments, these solutions allow customers to place orders and process payments independently, enhancing the customer experience and reducing wait times.
- Integrated POS Solutions: These systems combine POS functionality with other management tools, such as inventory management and customer relationship management (CRM), providing a comprehensive approach for businesses looking to optimize their operations.
By understanding these categories, businesses can select a system that aligns with their operational goals and customer engagement strategies.

Identify Key Features for Effective POS System Selection
When selecting a POS system, businesses should prioritize several key features:
- User Interface: A simple and intuitive interface minimizes training time and significantly boosts employee efficiency. As Blake Ross asserts, a product’s success relies on its usability, emphasizing that usability is crucial for effective navigation. Research indicates that design-led companies report 50% more loyal clients, underscoring the importance of usability in fostering client retention.
- Inventory Management: Effective inventory management is essential for effectively managing stock levels. Businesses utilizing advanced POS systems, such as Toast, report reductions in waste and stockouts, leading to enhanced operational efficiency and client satisfaction. For instance, ShopKeep offers robust data-gathering features that enable small businesses to analyze inventory effectively.
- Payment Processing: The ability to accept various payment methods – including credit cards, mobile payments, and contactless transactions – is essential for improving convenience for users and adapting to changing consumer preferences.
- Reporting and Analytics: Reporting and analytics provide valuable insights into sales trends, client behavior, and inventory performance. This data-driven approach allows companies to make informed decisions that can foster growth and profitability.
- Customer Relationship Management: Customer relationship management enable businesses to monitor client interactions, preferences, and purchase history. This encourages loyalty and allows for personalized marketing strategies, which are essential for retaining clients in competitive markets.
- Security Features: Adherence to security standards, such as PCI DSS, is crucial for protecting sensitive client information. Strong security measures not only safeguard data but also maintain customer trust, which is critical in regulated industries.
- Integration Capabilities: The ability to seamlessly connect with other commercial applications, such as accounting software and e-commerce platforms, streamlines operations and enhances data accuracy. This interconnectedness is essential for organizations aiming to optimize their workflows and enhance overall efficiency.
By concentrating on these attributes, companies can select point of sale systems software that not only addresses their immediate needs but also promotes sustainable growth and flexibility in a rapidly evolving market. Additionally, it is important to avoid common pitfalls, such as underestimating the significance of user training and failing to assess integration capabilities, which can hinder operational efficiency.

Implement a Step-by-Step Approach to POS System Integration
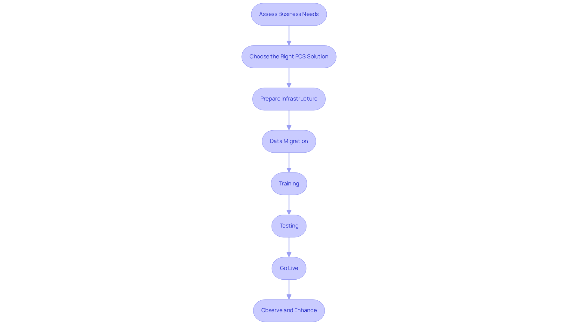
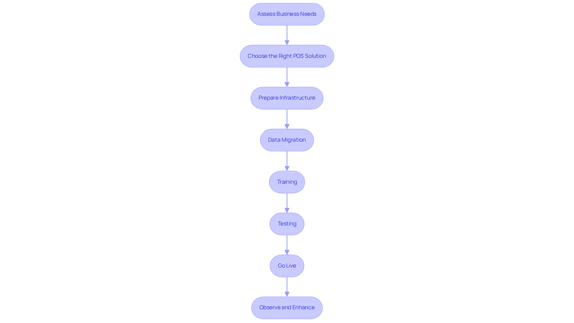
To successfully integrate a POS system, businesses should adopt a systematic approach that includes the following steps:
- Assess Business Needs: Begin by identifying specific requirements tailored to the business’s nature, customer interactions, and operational workflows. W. Edwards Deming once stated, “Without data, you’re just another person with an opinion.” This foundational step ensures that the chosen framework aligns with the unique demands of the organization.
- Select Solution: Based on the assessment, select a POS solution that meets the identified needs and fits within the budget. Consider factors such as scalability, user-friendliness, and compatibility with existing infrastructure.
- Prepare Infrastructure: Ensure that the necessary hardware and network framework are in place to support the new setup. This preparation is crucial for seamless operation and minimizes disruptions during the transition. Relying solely on firewalls for security is no longer sufficient; businesses must secure data within AI modules as well.
- Migrate Data: Move existing data, including inventory and customer information, to the new platform. Accuracy and completeness during this phase are vital to prevent operational hiccups. Inadequate needs assessment can lead to significant operational inefficiencies, emphasizing the importance of this step.
- Training: Provide training to ensure staff are proficient in using the new platform and understand its features. Effective training can significantly reduce errors and enhance user confidence. Henry Ford noted, “The only thing worse than training your employees and having them leave is not training them and having them stay.“
- Testing: Conduct a thorough evaluation of the platform to identify and resolve any issues before going live. This step helps ensure that the framework operates as intended and meets business requirements.
- Go Live: Launch the new POS platform, ensuring that support is readily available to address any immediate concerns. A well-planned go-live strategy can mitigate potential disruptions.
- Monitor Performance: Following implementation, continuously observe performance and collect user input to make necessary adjustments and enhancements. This continuous assessment is crucial for enhancing the effectiveness of the framework and ensuring it adapts to the organization’s requirements.
By adhering to this organized method, companies can achieve a successful integration of point of sale systems software that boosts efficiency and productivity, ultimately resulting in enhanced performance in a competitive environment.

Manage and Optimize Your POS System for Long-Term Success
To ensure the long-term success of a POS system, businesses should adopt several key management strategies:
- Regular updates are essential for leveraging new features, enhancing security, and fixing bugs. Regular updates protect against evolving cybersecurity threats and optimize system performance, leading to improved transaction efficiency. As Peter Drucker noted, “What gets measured gets managed,” underscoring the importance of monitoring software performance through updates.
- Maintenance checks: Scheduling regular maintenance checks is crucial for ensuring that hardware components, such as terminals and scanners, function properly. This proactive strategy helps avoid potential issues that could disrupt operations and adversely affect customer satisfaction. The case study titled “The Impact of Effective POS Management” illustrates how effective POS management leads to improved business outcomes.
- User feedback: Continuously collecting input from personnel and clients is vital for identifying areas for enhancement. Involving users in this manner improves the overall experience and ensures that the platform meets their needs effectively.
- Performance analytics: Utilizing analytics tools to observe performance metrics, sales trends, and customer interactions enables organizations to make data-driven adjustments. This practice enhances operational efficiency and supports strategic decision-making. Statistics indicate that businesses implementing analytics experience a significant increase in operational efficiency.
- Staff training: Providing ongoing training for staff ensures they are well-informed about new features and best practices. This investment in employee knowledge enables them to use the platform effectively, ultimately contributing to improved service delivery.
- Adapt to Market Changes: Staying informed about industry trends and consumer preferences is essential. By modifying the POS platform’s features and capabilities accordingly, companies can remain competitive and responsive to market demands.
By proactively managing and optimizing the system, businesses can maximize its effectiveness, ensuring it continues to support and enhance overall operations. Case studies have shown that organizations prioritizing updates and regular maintenance experience significant improvements in system reliability and customer engagement.

Conclusion
Selecting an effective point of sale (POS) system is crucial, as understanding both the technology and its strategic role in business operations is essential. A well-chosen POS system streamlines transaction processes, enhances inventory management, and improves customer engagement, thereby positioning businesses for sustainable growth in a competitive landscape.
This article explored various types of POS systems, underscoring the importance of selecting the right solution tailored to specific business needs. Key features such as:
- User-friendly interfaces
- Robust inventory management
- Security measures
emerged as essential criteria for evaluation. Additionally, a systematic approach to integration and ongoing management strategies was discussed, highlighting the necessity of:
- Regular updates
- Performance monitoring
- User training
to ensure long-term success.
Ultimately, investing in the appropriate point of sale systems software is a decisive factor in enhancing operational efficiency and customer satisfaction. Businesses should reflect on their unique requirements and market trends to make informed decisions that not only address immediate needs but also adapt to future challenges. By prioritizing these best practices, organizations can leverage their POS systems to create memorable customer experiences and foster lasting loyalty.
Frequently Asked Questions
What is a point of sale (POS) system and why is it important?
A point of sale system is a software setup that integrates both hardware and software to enable businesses to process transactions, manage sales, and track inventory. It is crucial for retail operations as it enhances client interactions, optimizes operations, and provides insights into sales patterns.
How have POS systems evolved in recent years?
POS systems have transformed from basic cash registers into comprehensive management solutions that improve transaction processing, inventory management, and client service, significantly enhancing overall customer satisfaction.
What benefits do advanced POS systems provide?
Advanced POS systems can reduce checkout times by up to 30%, minimize human error, and improve client satisfaction, which is essential for maintaining a competitive edge in the market.
What recent advancements have been made in POS technology?
Recent advancements include the integration of cloud-based solutions and enhanced security features, such as EMV chips and NFC technology, which ensure secure and swift transactions.
What is the projected market value of POS systems software?
The global point of sale systems software market is projected to reach an estimated value of $33.41 billion in 2024.
Why is fraud prevention important in POS technology?
The Federal Trade Commission reported $2.09 billion in bank transfers and payments fraud in 2024, highlighting the necessity for robust fraud prevention measures in point of sale technology.
What are the different types of POS systems available?
The primary categories of POS systems include: Traditional POS Solutions: Hardware-based systems for stable environments. Cloud-Based POS Solutions: Internet-operated systems for flexibility and real-time data access. Mobile POS Solutions: Portable systems for transactions on the go. Self-Service Kiosks: Allow customers to place orders and process payments independently. Integrated POS Solutions: Combine POS functionality with other management tools.
How can businesses choose the right POS system?
By understanding the different types of POS systems available, businesses can select a solution that aligns with their operational goals and customer engagement strategies.
List of Sources
- Define Point of Sale Systems and Their Importance
- 40 Inspiring Customer Satisfaction Quotes to Boost Employee Morale (https://ameyo.com/blog/customer-satisfaction-quotes)
- Understanding Point of Sale (POS) Systems: Features and Benefits (https://investopedia.com/terms/p/point-of-sale.asp)
- zonkafeedback.com (https://zonkafeedback.com/blog/customer-satisfaction-quotes)
- 101 Inspirational Customer Service Quotes (https://helpscout.com/customer-service-quotes/inspirational)
- 27 famous quotes about customer service from CEOs & business leaders – Salesforce.com (https://salesforce.com/ca/hub/service/famous-customer-service-quotes)
- Identify Key Features for Effective POS System Selection
- careerfoundry.com (https://careerfoundry.com/en/blog/ux-design/15-inspirational-ux-design-quotes-that-every-designer-should-read)
- How POS Systems Are Changing (https://businessnewsdaily.com/6499-pos-changes.html)
- userinterviews.com (https://userinterviews.com/blog/user-research-and-ux-quotes-to-inspire-you-your-team)
- Implement a Step-by-Step Approach to POS System Integration
- 5 Critical POS Challenges Businesses Face in 2026 (https://cybertronit.com/blog/5-critical-pos-challenges-businesses-face-in-2026)
- 85 Quotes – Operational Excellence and Continuous Improvement | Rever (https://reverscore.com/85-quotes-operational-excellence-and-continuous-improvement)
- 25 Inspirational Business Process Improvement Quotes (https://teamguru.com/blog/25-inspirational-business-process-improvement-quotes/1632)
- blog.kainexus.com (https://blog.kainexus.com/continuous-improvement/continuous-improvement-leadership-quotes)
- processexcellencenetwork.com (https://processexcellencenetwork.com/business-transformation/articles/top-27-operational-excellence-quotes-2023)
- Manage and Optimize Your POS System for Long-Term Success
- 85 Quotes – Operational Excellence and Continuous Improvement | Rever (https://reverscore.com/85-quotes-operational-excellence-and-continuous-improvement)
- Behind the Scenes: The Critical Importance of Maintaining and Updating Your POS System (https://apoorva.com/behind-the-scenes-the-critical-importance-of-maintaining-and-updating-your-pos-system)
- itdworld.com (https://itdworld.com/blog/leadership/management-quotes)