Introduction
Selecting the appropriate consultant for Minimum Viable Product (MVP) development is a critical decision for startups, especially in regulated industries where compliance and market fit are essential. This article outlines best practices that streamline the selection process and improve the likelihood of a successful product launch. As startups face the challenge of harmonizing innovation with regulatory demands, it is vital to ensure they choose a consultant who comprehends their vision and adeptly navigates the complexities of their industry.
Define the Minimum Viable Product (MVP) Concept
An focuses on creating a streamlined version of a new product that includes only the and . This approach is particularly beneficial for startups operating in regulated industries such as and healthcare, where is crucial. Notably, approximately 70% of startups in these sectors rely on an MVP product development consultant to .
Neutech offers comprehensive engineering services tailored for startups, emphasizing software development across various platforms, including React, Android, and Python. This expertise ensures that the but also comply with . The MVP product development consultant enables businesses to , significantly decreasing the likelihood of failure.
For example, a financial services startup might launch an MVP featuring basic transaction capabilities to gauge interest before allocating resources to more sophisticated functionalities, such as advanced analytics or compliance tools. This iterative process not only promotes innovation but also guarantees that the product , ultimately increasing the chances of success in a competitive environment.

Establish Clear Objectives for the MVP Project
Before embarking on the creation of a , it is crucial to establish clear and . These objectives should delineate what , encompassing target user demographics, essential functionalities, and anticipated outcomes. For instance, a may aim to decrease patient onboarding time by 30% through its MVP. By articulating specific goals, teams can more effectively assess the MVP’s performance and make informed decisions regarding future iterations.
Moreover, aligning these objectives with guarantees that the MVP not only satisfies market demands but also adheres to necessary standards. As Jake Randall asserts, “You should define your during the planning phase,” highlighting the pivotal role of such as and retention rates, particularly within the financial services sector. Research demonstrates that startups with well-defined objectives experience an average enhancement of 20-30% in , underscoring the assertion that measurable objectives are essential for validating and fostering growth.

Choose the Right MVP Development Consultant
Selecting the right requires a careful evaluation of their , industry experience, and . At Neutech, we emphasize the importance of understanding your specific needs before presenting a curated selection of candidate designers and developers tailored to your project requirements. It is crucial to seek consultants with a proven track record in your sector, as their familiarity with the regulatory landscape and market dynamics can significantly impact the project’s success.
Moreover, assessing their is vital; a consultant who values open dialogue can greatly enhance the development process. For instance, a consultant experienced in financial software may possess insights into compliance issues that could streamline the creation process, ultimately saving time and resources.
Consider conducting interviews and requesting case studies to evaluate their previous successes and methodologies. This will help ensure that you identify the most suitable match for your needs as an MVP product development consultant.

Foster Effective Collaboration and Communication
Effective collaboration and communication among team members, stakeholders, and the are crucial for the success of any project, particularly in such as . Establishing consistent check-ins and utilizing like Slack or Trello facilitates real-time updates and responses, enabling swift modifications to the project as necessary. In environments where adherence to regulations is paramount, maintaining helps identify potential issues early, ensuring that the throughout its development. This proactive strategy not only improves but also , which is essential for navigating the complexities inherent in regulated sectors.

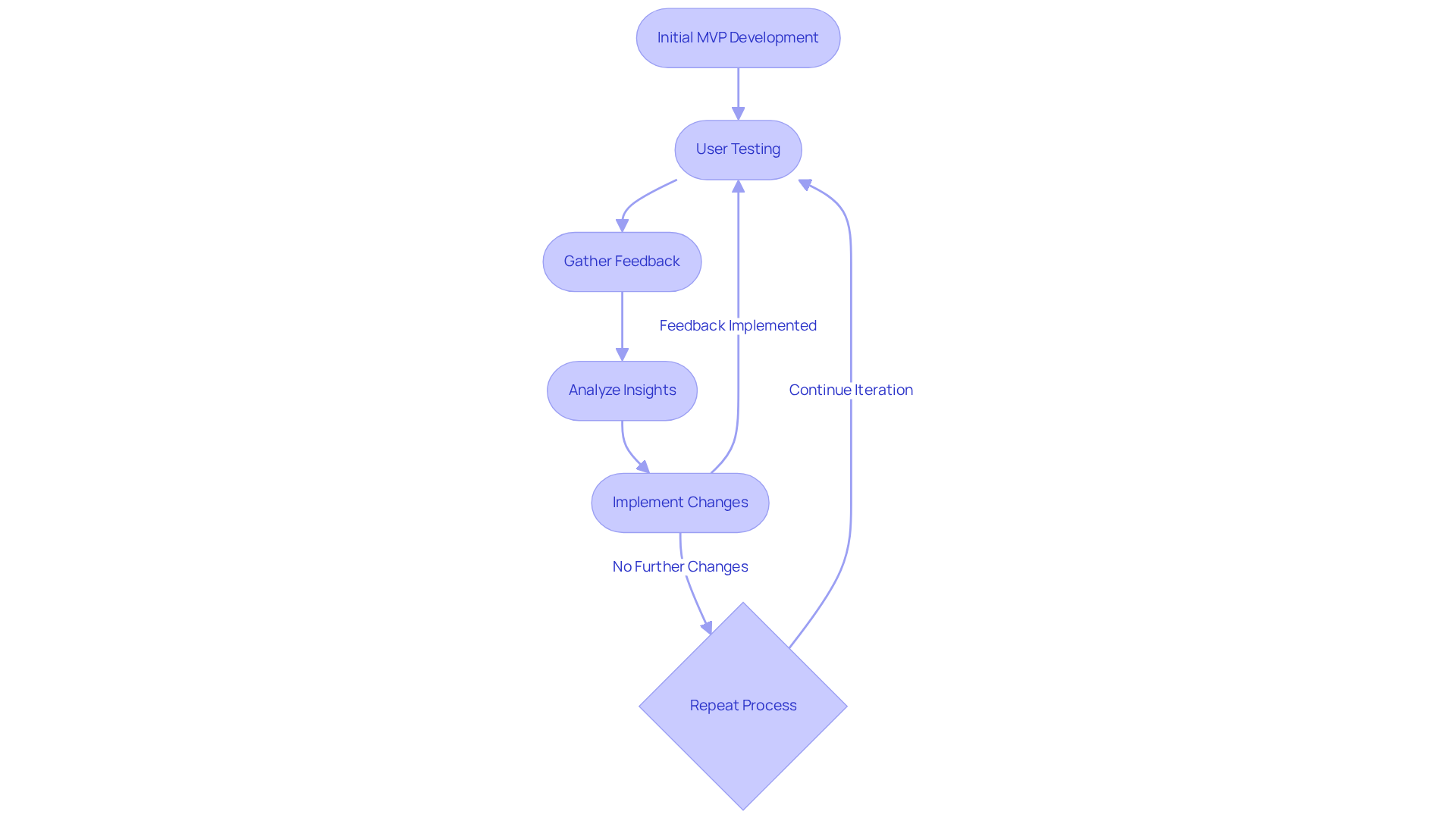
Implement Iterative Testing and Feedback Loops
are critical components in the process as guided by an consultant. By consistently evaluating the [MVP product development consultant](https://neutech.co) with actual participants and , teams can identify and make informed decisions regarding future iterations. This method not only but also ensures that it aligns with the evolving needs of the , which is crucial for an .
For instance, a may undergo to refine its interface and functionality based on user interactions. Incorporating feedback early and frequently can lead to a more robust final product that resonates with users and adheres to industry standards.

Conclusion
Choosing the right MVP product development consultant is a crucial step in transforming innovative ideas into successful market-ready products. By concentrating on essential features and validating concepts early, businesses can significantly mitigate risks and improve their chances of success. The insights presented in this article emphasize the necessity of a well-defined MVP strategy and the pivotal role of expert consultants in navigating the complexities of product development.
Key practices highlighted include:
- Establishing clear objectives that align with regulatory standards
- Selecting a consultant with relevant industry experience
- Fostering effective communication
- Implementing iterative testing processes
Each of these elements contributes to a streamlined development experience, ensuring that the final product not only meets market demands but also adheres to necessary compliance requirements.
Ultimately, the journey of developing a Minimum Viable Product transcends merely launching a product; it is about creating a foundation for sustained growth and innovation. By applying these best practices, startups can position themselves for success in competitive landscapes, leveraging the expertise of an MVP product development consultant to realize their visions. Embracing these strategies will not only enhance product viability but also cultivate a culture of continuous improvement and responsiveness to market feedback.
Frequently Asked Questions
What is the Minimum Viable Product (MVP) concept?
The MVP concept involves creating a streamlined version of a new product that includes only the essential features necessary to satisfy early adopters and gather feedback for future iterations. This approach is particularly beneficial for startups in regulated industries like financial services and healthcare.
Why do startups in regulated industries rely on MVP product development consultants?
Approximately 70% of startups in regulated industries rely on MVP product development consultants to mitigate risks associated with product development and ensure compliance with industry standards.
What services does Neutech offer for MVP development?
Neutech provides comprehensive engineering services tailored for startups, focusing on software development across various platforms, including React, Android, and Python, to create MVPs that meet market demands and regulatory requirements.
How does an MVP help businesses validate their market hypotheses?
An MVP allows businesses to validate their market hypotheses with minimal investment, significantly decreasing the likelihood of failure by testing essential features before committing to more complex functionalities.
Can you provide an example of how an MVP might be used in a startup?
A financial services startup might launch an MVP with basic transaction capabilities to gauge interest before investing in more sophisticated features like advanced analytics or compliance tools.
What should be established before creating an MVP?
Clear and measurable objectives should be established before creating an MVP, including target user demographics, essential functionalities, and anticipated outcomes.
How can aligning MVP objectives with regulatory compliance benefit a startup?
Aligning MVP objectives with regulatory compliance ensures that the product meets market demands while adhering to necessary standards, increasing the chances of success.
What role do key performance indicators (KPIs) play in MVP development?
Key performance indicators (KPIs), such as Customer Acquisition Cost (CAC) and retention rates, are crucial for assessing the MVP’s performance and making informed decisions regarding future iterations.
What impact do well-defined objectives have on MVP performance?
Startups with well-defined objectives experience an average enhancement of 20-30% in MVP performance, highlighting the importance of measurable objectives for validating product-market fit and fostering growth.