Introduction
In the complex realm of healthcare technology, the development of medical software is a critical endeavor that requires not only technical expertise but also a thorough understanding of regulatory landscapes. With the impending updates to compliance standards and the ongoing necessity for patient safety, developers face a unique opportunity to refine their practices. However, the challenges of navigating regulatory compliance, ensuring quality assurance, designing with the user in mind, and maintaining software continuously are significant.
How can developers effectively balance these demands to create software that not only meets regulatory requirements but also enhances patient care?
Understand Regulatory Compliance Requirements
A comprehensive understanding of regulatory standards is essential for developing medical software effectively. This encompasses familiarizing oneself with relevant laws and guidelines, including:
- HIPAA for patient privacy
- FDA regulations for medical devices
- ISO standards for quality management
Engaging with regulatory agencies early in the development phase aids in recognizing essential adherence measures and streamlining the approval process.
For example, incorporating a Software Bill of Materials (SBOM) enhances the transparency and traceability of components, which is increasingly becoming a requirement for FDA submissions. Regular training and updates on adherence ensure that teams remain informed about evolving regulations. With the 2026 updates to HIPAA and FDA regulations focusing on transparency in data inputs and the necessity for clear documentation on system operations, staying ahead of regulatory requirements is more crucial than ever when developing medical software.
As 73% of leaders indicate that meeting regulatory standards enhances business perception, adherence to these guidelines not only ensures patient safety but also cultivates trust and reliability in healthcare solutions. Furthermore, the global average cost of a data breach in 2024 was $4.88 million, highlighting the financial implications of non-compliance. To navigate these challenges, developers must be aware of common pitfalls, such as:
- Neglecting to engage with regulatory updates
- Failing to implement comprehensive training programs

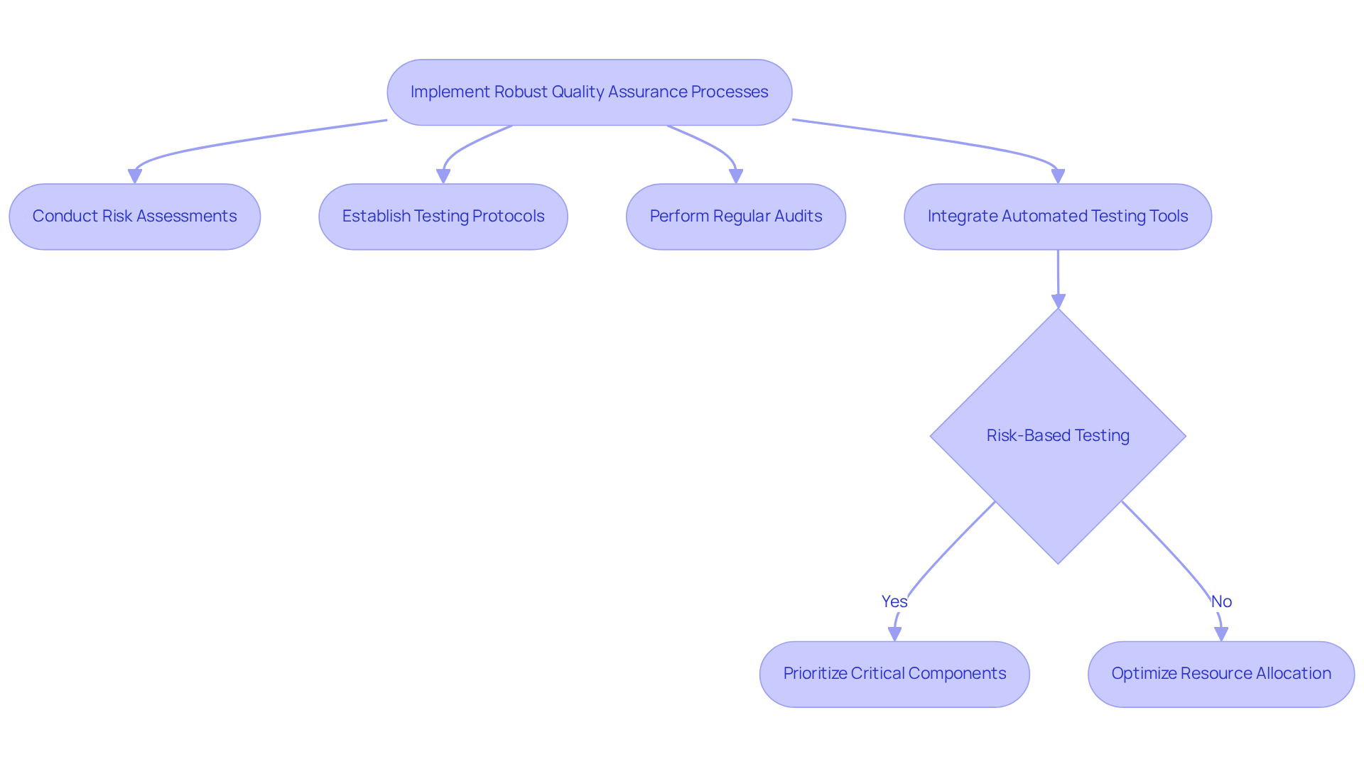
Implement Robust Quality Assurance Processes
Quality assurance (QA) serves as a cornerstone in developing medical software, ensuring adherence to safety and performance standards. A robust QA strategy encompasses several essential steps:
- Conducting thorough risk assessments using tools such as Failure Mode and Effects Analysis (FMEA) and Hazard Analysis and Critical Control Points (HACCP).
- Establishing comprehensive testing protocols.
- Performing regular audits.
The integration of automated testing tools, including AI-driven solutions that generate test cases and improve efficiency, significantly enhances accuracy in defect identification. There is a notable trend towards risk-based testing, which prioritizes testing efforts on the most critical components. This approach optimizes resource allocation and enhances overall product quality.
Furthermore, maintaining meticulous documentation of the entire risk management process not only supports regulatory compliance but also fosters a culture of continuous improvement. Involving external auditors can provide an impartial assessment of QA practices, ensuring conformity with industry standards and boosting stakeholder trust in the system’s reliability.

Incorporate User-Centric Design and Feedback Loops
User-centric design (UCD) is an essential approach for developing medical software, emphasizing the needs and experiences of end-users. Engaging users throughout the development process-through interviews, surveys, and usability testing-yields valuable insights into their preferences and pain points. For instance, Greg Davis, Owner at Azola Creative, notes that continuous input helps prioritize which pain points demand immediate attention and which can be addressed later. Implementing feedback loops facilitates ongoing improvements based on practical usage. A/B testing, for example, can identify which features resonate most effectively with clients, as illustrated by a case where user feedback led to the resolution of a bug in a patient management system that caused duplicate appointments.
Moreover, ensuring that applications are accessible to individuals with disabilities is not only a regulatory requirement but also enhances usability for a wider audience. Brandon Beatty, Owner at Southern Hills Home Buyers, emphasizes that client insights are crucial in the application development process, aiding in the identification of issues that may not have been apparent during initial testing. By focusing on client experience, developers involved in developing medical software can create applications that are not only functional but also enhance patient care and satisfaction. However, it is vital to be aware of common pitfalls in participant response processes, such as misinterpreting feedback or neglecting to act on it, as these can undermine the effectiveness of UCD.

Ensure Continuous Maintenance and Compliance Updates
Continuous maintenance is essential for medical applications to ensure compliance and effectiveness in a constantly evolving healthcare landscape. This involves regular updates to address security vulnerabilities, adapt to new regulatory standards, and enhance functionality based on user feedback. Establishing a structured maintenance schedule that includes routine audits and performance evaluations is crucial for identifying areas that require improvement.
Key Strategies for Continuous Maintenance:
- Regular Updates: Implement a schedule for software updates to address security vulnerabilities and incorporate new regulatory requirements.
- Proactive Approach: A proactive strategy toward updates can prevent potential problems before they escalate, significantly minimizing downtime and associated costs.
- User Communication: Encouraging open dialogue with users facilitates timely feedback on application performance, enabling developers to make necessary adjustments swiftly.
Industry Insights:
- As Paul Koziarz states, “Compliance is the right thing to do in today’s society,” underscoring the necessity of maintaining high standards in software development.
- Additionally, Eve Cunningham highlights that “the traditional office visit is dead,” indicating the shift towards digital solutions that require constant updates and maintenance.
By prioritizing continuous maintenance, developers can ensure that their developing medical software remains reliable, compliant, and responsive to the dynamic needs of the healthcare environment.

Conclusion
Developing medical software effectively relies on a comprehensive understanding of regulatory compliance, robust quality assurance, user-centric design, and continuous maintenance. By prioritizing these practices, developers can create solutions that not only meet stringent safety standards but also enhance patient care and satisfaction.
Critical insights highlight the importance of engaging with regulatory agencies early in the development process. This engagement streamlines approval and ensures adherence to laws such as HIPAA and FDA regulations. Additionally, implementing thorough quality assurance processes, leveraging user feedback for design improvements, and maintaining a proactive approach to software updates are essential components for success in the medical software landscape.
The significance of these practices is paramount. As the healthcare industry evolves, the demand for reliable, compliant, and user-friendly medical software intensifies. Developers are encouraged to adopt these best practices, safeguarding patient safety while fostering trust and reliability in the healthcare solutions they provide. By prioritizing these strategies, developers will ensure the creation of innovative software that meets the dynamic needs of the healthcare environment and contributes to improved health outcomes.
Frequently Asked Questions
Why is understanding regulatory compliance requirements important for developing medical software?
A comprehensive understanding of regulatory standards is essential for effective medical software development, as it ensures adherence to relevant laws and guidelines, which promotes patient safety and cultivates trust in healthcare solutions.
What are some key regulatory standards that medical software developers should be familiar with?
Key regulatory standards include HIPAA for patient privacy, FDA regulations for medical devices, and ISO standards for quality management.
How can engaging with regulatory agencies benefit the software development process?
Engaging with regulatory agencies early in the development phase helps recognize essential adherence measures and streamlines the approval process.
What is a Software Bill of Materials (SBOM) and why is it important?
A Software Bill of Materials (SBOM) enhances the transparency and traceability of components in medical software, and it is increasingly required for FDA submissions.
What recent updates to HIPAA and FDA regulations should developers be aware of?
The 2026 updates to HIPAA and FDA regulations focus on transparency in data inputs and the necessity for clear documentation on system operations.
How does adherence to regulatory standards impact business perception?
Adherence to regulatory standards enhances business perception, as indicated by 73% of leaders, ensuring patient safety and fostering trust and reliability in healthcare solutions.
What are the financial implications of non-compliance with regulatory standards?
The global average cost of a data breach in 2024 was $4.88 million, highlighting the significant financial risks associated with non-compliance.
What common pitfalls should developers avoid when it comes to regulatory compliance?
Developers should avoid neglecting to engage with regulatory updates and failing to implement comprehensive training programs.