Introduction
The software engineering landscape is experiencing a significant shift, influenced by advancements in automation and artificial intelligence. As low-code and no-code platforms broaden access to programming capabilities, they also introduce complexities that hedge fund managers must navigate, particularly in a sector where compliance and quality are paramount. This evolution prompts a pivotal question: how will the role of human engineers evolve in an increasingly automated environment? Understanding this dynamic is essential for professionals seeking to thrive in an era where technology and human expertise must coexist to ensure robust, compliant solutions.
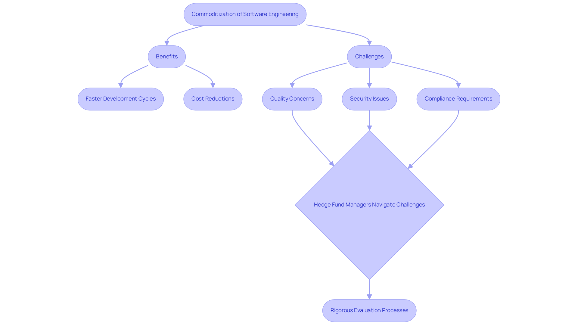
Understand the Commoditization of Software Engineering
The commoditization of programming engineering represents a significant shift from a specialized craft to a standardized service, primarily driven by technological advancements. The emergence of low-code and no-code platforms has transformed application development, allowing users with limited technical skills to create software solutions. This evolution has notably reduced entry barriers, leading to a proliferation of coding capabilities in the market.
In regulated industries such as financial services, this trend introduces distinct challenges. While commoditization facilitates faster development cycles and cost reductions, it raises critical concerns regarding quality, security, and compliance. Hedge fund managers, in particular, must skillfully navigate these complexities to ensure that the technological solutions they adopt adhere to stringent regulatory standards. Consequently, they must implement rigorous evaluation processes to mitigate risks associated with these technologies. Ultimately, the implications of commoditization extend beyond cost savings, reshaping how organizations perceive and value technology in critical sectors.

Examine the Impact of AI on Software Development
The rise of Artificial Intelligence (AI) is fundamentally altering the landscape of program creation. AI is automating repetitive tasks and enhancing productivity. Tools such as GitHub Copilot and various AI-powered coding assistants are increasingly integrated into the development process, allowing developers to focus on more complex and innovative aspects of application design. Recent surveys indicate that a significant percentage of developers expect AI to generate a substantial portion of their code by 2026.
This shift prompts essential inquiries regarding whether software engineering will be automated in the future landscape of engineering roles. As AI takes over routine coding tasks, it raises the question of how and when software engineering will be automated, which may lead to a reduction in the demand for traditional coding skills and a redefinition of what it means to be a programmer. In the financial services sector, where precision and compliance are paramount, the integration of AI must be approached with caution. Hedge fund managers must ensure that AI-generated code adheres to regulatory standards and does not introduce vulnerabilities into their systems. The challenge is to balance the efficiency gains from AI with the necessity for human oversight and expertise. Neglecting careful integration may jeopardize the integrity of software systems.

Analyze the Future Roles of Software Engineers in an Automated World
As automation and AI reshape the programming landscape, it raises the question of whether software engineering will be automated, indicating that the roles of coders are set to undergo significant transformation. Engineers will shift from traditional coding to managing AI-driven development, requiring new skills in AI tools, data analysis, and machine learning algorithms.
In the hedge fund sector, programmers must adapt by focusing on higher-level responsibilities such as:
- System architecture
- Integrating AI solutions
- Ensuring compliance with regulatory standards
The ability to interpret AI outputs and make informed decisions based on data will be crucial. Moreover, engineers will need to develop soft skills, including effective communication and collaboration, to work seamlessly with cross-functional teams and stakeholders.
Neutech facilitates this transition by thoroughly assessing client needs through a detailed consultation process, allowing them to understand specific project requirements and challenges. Based on this assessment, Neutech supplies specialized developers and designers equipped to handle these new challenges. By providing tailored engineering talent, Neutech ensures that hedge fund managers have access to professionals who can navigate the complexities of an automated environment.
The future of programming engineering will explore whether software engineering will be automated, requiring not only technical expertise but also a strategic mindset to navigate the complexities of an automated environment. As the Bureau of Labor Statistics forecasts a 15% increase in developer employment by 2034, largely fueled by AI integration, professionals who can combine traditional programming abilities with AI expertise will be in high demand. Failure to adapt could result in diminished job prospects and relevance in the industry. Professionals who embrace this evolution will not only secure their positions but also lead the charge in shaping the future of programming.

Explore Counterarguments: The Enduring Value of Human Expertise
In the rapidly evolving landscape of AI and automation, the critical importance of human expertise in program engineering is evident, particularly within the financial services sector. Human creators possess a unique ability to navigate complex problems, empathize with users, and understand the nuances of regulatory compliance-capabilities that AI is unable to replicate. In a high-stakes industry, oversight is crucial to ensure software solutions are functional, secure, and compliant with stringent regulations.
Human creators drive creativity and innovation in the development process, qualities vital for designing solutions that adapt to the evolving needs of users. While AI can automate routine tasks, it lacks the contextual understanding and ethical considerations that people apply in decision-making. For example, AI has been demonstrated to efficiently filter out false positives and prioritize high-risk items for review by individuals, enhancing compliance monitoring. However, the ultimate responsibility for ensuring compliance and security rests with individuals who can interpret AI outputs and make informed judgments.
As hedge fund managers increasingly rely on technology, maintaining a balance between automation and expert knowledge will be crucial for long-term success. The future of software engineering will likely involve a collaborative approach where engineers and AI tools work together to create robust, compliant, and innovative solutions. This partnership not only enhances operational efficiency but also fortifies the integrity of financial systems against emerging risks. As Tiffany Magri, a Senior Regulatory Advisor at Smarsh, emphasizes, “All agree that human oversight is a critical safeguard for regulatory defensibility-ensuring decisions are explainable, auditable, and free from bias.”
Ultimately, the integration of human insight with AI capabilities will determine the resilience and compliance of financial systems in the face of emerging challenges.

Conclusion
The evolution of software engineering presents both opportunities and challenges for the financial sector. Hedge fund managers struggle to adapt to rapid technological changes while maintaining compliance and quality standards. This shift requires a reevaluation of existing strategies to effectively manage risks. The integration of low-code platforms and AI tools signifies a move towards more accessible programming, but it also necessitates a strategic approach to mitigate associated risks.
Critical insights have emerged regarding the impact of AI on software development and the changing roles of engineers. AI-driven solutions are redefining the programmer’s role, highlighting the importance of advanced skills in system architecture and compliance. Moreover, the value of human expertise remains significant, as human intuition and creativity are essential in navigating complex regulatory landscapes.
As software engineering evolves, professionals in finance must embrace these changes proactively. By cultivating a blend of traditional programming skills and new competencies in AI and data analysis, hedge fund managers and software engineers can position themselves at the forefront of innovation. Ultimately, the ability to adapt to these changes will determine the success of professionals in the financial technology landscape.
Frequently Asked Questions
What does the commoditization of software engineering mean?
The commoditization of software engineering refers to the shift from programming being a specialized craft to a standardized service, largely due to technological advancements.
How have low-code and no-code platforms impacted software development?
Low-code and no-code platforms have transformed application development by enabling users with limited technical skills to create software solutions, thereby reducing entry barriers for coding capabilities in the market.
What challenges does commoditization present in regulated industries like financial services?
In regulated industries, commoditization raises concerns regarding quality, security, and compliance, requiring careful navigation of these complexities to ensure adherence to regulatory standards.
What must hedge fund managers do in response to the challenges of commoditization?
Hedge fund managers must implement rigorous evaluation processes to mitigate risks associated with new technologies and ensure that the solutions they adopt comply with stringent regulations.
What are the broader implications of the commoditization of software engineering?
The implications extend beyond cost savings, as commoditization reshapes how organizations perceive and value technology in critical sectors.
List of Sources
- Understand the Commoditization of Software Engineering
- Is Low-Code/No-Code the Future of Dev? 5 Solid Reasons to Believe So (https://eleken.co/blog-posts/is-low-code-no-code-the-future-of-software-development)
- The Impact Of Low-Code/No-Code Architectures On Digital Transformation (https://forbes.com/councils/forbestechcouncil/2024/12/27/the-impact-of-low-codeno-code-architectures-on-digital-transformation)
- The Coming Software Commoditization: How fintech must prepare for an agent-driven future | Global Payments (https://developer.globalpayments.com/blog/coming-software-commoditization)
- How low-code and no-code platforms impact traditional development (https://developer-tech.com/news/how-low-code-and-no-code-platforms-impact-traditional-development)
- Revolutionizing Software Development: The Rise of Low-Code and No-Code Platforms in 2025 | RevTek (https://revtekcapital.com/revolutionizing-software-development)
- Examine the Impact of AI on Software Development
- Harness Report Reveals AI Coding Accelerates Development, DevOps Maturity in 2026 Isn’t Keeping Pace (https://prnewswire.com/news-releases/harness-report-reveals-ai-coding-accelerates-development-devops-maturity-in-2026-isnt-keeping-pace-302710937.html)
- The impact of AI on software engineers in 2026: key trends (https://newsletter.pragmaticengineer.com/p/the-impact-of-ai-on-software-engineers-2026)
- How AI Is Changing the Role of Software Developers in 2026 (https://codezilla.io/blog/how-ai-is-changing-the-role-of-software-developers-in-2026)
- Inside the AI Index: 12 Takeaways from the 2026 Report | Stanford HAI (https://hai.stanford.edu/news/inside-the-ai-index-12-takeaways-from-the-2026-report)
- Predictions 2026: Software Development Hits All The Right Notes (https://forbes.com/sites/forrester/2025/12/04/predictions-2026-software-development-hits-all-the-right-notes)
- Analyze the Future Roles of Software Engineers in an Automated World
- The demise of software engineering jobs has been greatly exaggerated | CNN Business (https://cnn.com/2026/04/08/tech/ai-software-developer-jobs)
- Software engineering skills, jobs and careers in the AI era (https://thoughtworks.com/en-us/insights/articles/software-engineering-skills-jobs-careers-ai-era)
- 2026 AI, Automation, and the Future of Software Engineering Degree Careers | Research.com (https://research.com/advice/ai-automation-and-the-future-of-software-engineering-degree-careers)
- The Future of Software Engineering with AI: Six Predictions (https://newsletter.pragmaticengineer.com/p/the-future-of-software-engineering-with-ai)
- AI hit software engineers first. Here’s what they want you to know. (https://businessinsider.com/software-engineers-lessons-white-collar-works-ai-disruption-2026-4)
- Explore Counterarguments: The Enduring Value of Human Expertise
- AI in Financial Services: Enhancing Review, Elevating Oversight | Smarsh (https://smarsh.com/blog/thought-leadership/ai-financial-services-enhancing-review-elevating-oversight)
- Claude Mythos: Finance ministers and top bankers raise serious concerns about AI model (https://bbc.com/news/articles/c2ev24yx4rmo)
- 4 human financial services activities that AI can’t do | MIT Sloan (https://mitsloan.mit.edu/ideas-made-to-matter/4-human-financial-services-activities-ai-cant-do)