Introduction
Writing software requirements is not merely a technical skill; it is a fundamental element that can determine the success or failure of a project, particularly in regulated industries. Mastering the art of crafting clear, concise, and testable specifications enables teams to enhance communication, mitigate risks, and align their objectives with stakeholder expectations. However, common pitfalls such as ambiguity and over-specification can undermine these efforts. Therefore, it is essential to ensure that requirements are not only effective but also contribute to the overall success of the project.
Understand the Importance of Software Requirements
Understanding how to write requirements is crucial, as they are the foundation of any successful initiative, particularly in software development. They delineate the objectives of the application and explain the desired features, fostering a shared understanding among all stakeholders. These specifications provide explicit guidelines on functionality, which helps mitigate misunderstandings, scope creep, and project delays.
In 2026, the significance of software requirements is underscored by data indicating that poorly defined requirements lead to increased project costs. Furthermore, organizations that prioritize clear specifications report a 39% reduction in project value loss stemming from misalignment with business objectives. In regulated industries, understanding compliance requirements is essential due to the amplified necessity for specific criteria related to safety and quality.
Development teams, including expertise in React, Android, Python, GoLang, React Native, and various other development platforms, can create solutions that are tailored to their unique needs. By leveraging Neutech’s specialized software development capabilities, teams can ensure that the final product not only aligns with business objectives but also meets user expectations.

Gather Input from Stakeholders
To gather input effectively, start by identifying all stakeholders, including end-users, project managers, and regulatory bodies. Utilize a variety of methods such as interviews, surveys, and workshops to collect insights. During these sessions, prioritize open-ended questions to elicit detailed responses that capture the nuances of participant needs. It is crucial to record all feedback meticulously, as this information will form the foundation of the project. Clarify any ambiguous points during discussions to prevent misinterpretations later on.
Involving interested parties early and regularly fosters agreement and ensures that the final product meets expectations. This proactive approach not only enhances project alignment but also mitigates risks associated with compliance and operational challenges, ultimately leading to more successful outcomes. As highlighted in Casey’s Acquisition Challenges, communication and collaboration among involved parties are essential for success. Furthermore, statistics indicate that companies are 50% more likely to achieve their significant objectives.
Expert Jordan Hirsch emphasizes that without clear requirements, you lack a framework to guide future decision-making. Additionally, documenting every activity related to requirements gathering is vital for maintaining clarity on business necessities, ensuring that all participant input is accurately captured and understood. Neglecting participant engagement can result in project stagnation and failure, underscoring the importance of a robust engagement strategy.

Define and Prioritize Requirements
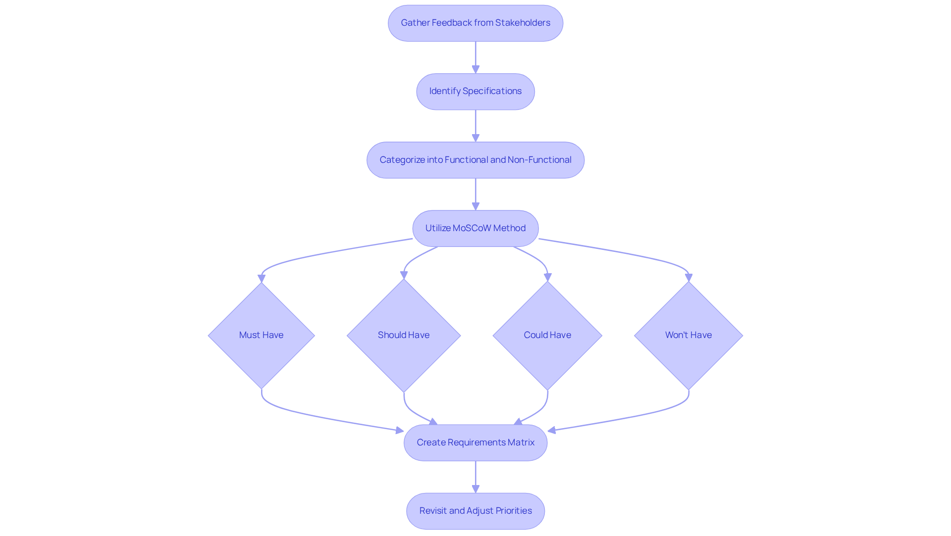
After gathering feedback from stakeholders, the next crucial step is to identify and prioritize the specifications. Begin by categorizing these specifications into functional and non-functional types. Utilize the Must have, Should have, Could have, and Won’t have to prioritize them based on their significance and urgency. This method proves particularly effective in project management, as it allows teams to focus on delivering critical features first, which is essential in environments where compliance deadlines are stringent.
For instance, in a recent initiative, teams applied the prioritization framework to streamline their needs, ensuring that essential functionalities were addressed promptly while less urgent features were scheduled for future versions. This approach not only enhanced efficiency but also mitigated the risk of scope creep, a common challenge in software development that can lead to cost overruns and delays.
Furthermore, creating a requirements matrix can assist in visualizing the relationships between various requirements and their priorities. This organized approach ensures that the development team remains aligned with business goals and regulatory standards, ultimately leading to a more successful outcome. By consistently revisiting and adjusting priorities throughout the project lifecycle, teams can maintain focus on what truly matters, thereby enhancing overall productivity and satisfaction.

Avoid Common Mistakes in Requirements Writing
To learn effectively, it is essential to avoid common mistakes:
- Ambiguity
- Vagueness
- Over-specification
To ensure validation against the final product, it is important to understand that requirements are:
- Clear
- Concise
- Testable
Utilizing straightforward language is crucial; avoid jargon or technical terms that may not be universally understood by all stakeholders. Define any necessary terminology upfront to eliminate confusion. Consistency in structure throughout the specifications document enhances both readability and understanding.
Regularly assessing and updating criteria based on feedback is vital to ensure their relevance and accuracy. This iterative process helps identify and rectify ambiguities before they lead to misinterpretations or delays. Data indicates that 39.03% of initiative failures are linked to inadequate specification gathering, underscoring the importance of clear requirements. Moreover, 57% of unsuccessful initiatives are attributed to poor communication, highlighting the necessity for collaboration among stakeholders.
By remaining vigilant about these common mistakes and adhering to best practices, such as those outlined in the IEEE 830 standard, you can significantly enhance your understanding of requirements, ultimately contributing to the quality of your requirements documentation and the success of your software projects.

Conclusion
Mastering the art of writing software requirements is crucial for the success of any software project. Clear and concise requirements serve as a roadmap for development and foster collaboration among stakeholders, ensuring alignment with the project’s objectives. By prioritizing effective communication and stakeholder engagement, teams can significantly enhance their chances of delivering projects on time and within budget.
This article has discussed key strategies for writing effective software requirements. These strategies include:
- Gathering input from all relevant parties
- Defining and prioritizing requirements using techniques such as the MoSCoW method
- Avoiding common pitfalls like ambiguity and over-specification
Each of these elements plays a critical role in developing a comprehensive requirements document that meets the needs of both the business and its users.
The significance of well-defined software requirements cannot be overstated. They are not merely a set of guidelines but a vital component that drives project success and compliance, particularly in regulated industries. By adopting best practices in requirements writing and actively engaging with stakeholders, organizations can ensure that their software projects are not only successful but also aligned with their strategic goals. Embracing these insights will lead to more efficient development processes and ultimately better software solutions.
Frequently Asked Questions
Why is understanding how to write software requirements important?
Understanding how to write software requirements is crucial because software specifications serve as the foundation for successful initiatives, particularly in regulated sectors. They help delineate the objectives of the application and foster a shared understanding among all stakeholders.
What are the benefits of clear software specifications?
Clear software specifications help mitigate misunderstandings, reduce the likelihood of project failure, and enhance communication within teams. Projects with clear guidelines are 47% more likely to be completed on time and within budget.
How do clear specifications impact project value in organizations?
Organizations that prioritize clear specifications report a 39% reduction in project value loss due to misalignment with business objectives.
Why are software requirements particularly important in regulated industries?
In regulated industries, understanding how to write requirements for software is essential because of the increased need for specific criteria related to compliance and risk management.
What services does Neutech offer to help with writing software requirements?
Neutech offers comprehensive engineering services and expertise in various development platforms, including React, Android, Python, GoLang, and React Native. This expertise helps teams learn to write software requirements tailored to their unique needs.
How can Neutech’s capabilities ensure alignment with business objectives?
By leveraging Neutech’s specialized software development capabilities, teams can ensure that the final product aligns with business objectives and meets user expectations.
List of Sources
- Understand the Importance of Software Requirements
- globalpeoplestrategist.com (https://globalpeoplestrategist.com/case-studies-successful-implementation-of-compliance-software-in-various-industries)
- Taking requirements to the next level (https://pmi.org/learning/library/techniques-to-reduce-project-failure-5944)
- Regulatory Compliance In Software Requirements | News (https://essentialdesigns.net/news/regulatory-compliance-in-software-requirements)
- 25+ IT Project Management Statistics to Help You Grasp this PM Niche | Runn (https://runn.io/blog/it-project-management-statistics)
- 50 Best Quotes About Software Development (https://questglt.com/blogs/50-Best-Quotes-About-Software-Development)
- Gather Input from Stakeholders
- Stakeholder engagement: complete 2026 guide (https://monday.com/blog/project-management/stakeholder-engagement)
- 10 Steps To Successful Requirements Gathering (https://phase2.io/blog/successful-requirements-gathering)
- techfarhub.usds.gov (https://techfarhub.usds.gov/resources/case-studies/case-study-challenge-navigating-stakeholder-and-decision-making-challenges)
- Stakeholder Engagement Effectiveness Statistics (https://zoetalentsolutions.com/stakeholder-engagement-effectiveness)
- Define and Prioritize Requirements
- Developing Software for Regulated Industries | Simplexity (https://simplexitypd.com/whitepaper/best-practices-for-developing-software-for-regulated-industries)
- What is MoSCoW prioritization? | Tempo (https://tempo.io/glossary/what-is-moscow-prioritization)
- Avoid Common Mistakes in Requirements Writing
- Understanding 2023 Software Stats & QA Role | Beta Breakers (https://betabreakers.com/blog/software-survival-in-2024-understanding-2023-project-failure-statistics-and-the-role-of-quality-assurance)
- Requirement Ambiguities (https://meegle.com/en_us/topics/challenge/requirement-ambiguities)
- How To Write Good Requirements (With Example) (https://blog.testlodge.com/writing-good-requirements)