Introduction
Navigating the complex landscape of software implementation in hedge funds requires more than just technical expertise; it necessitates a strategic approach that emphasizes regulatory compliance, stakeholder engagement, and iterative testing. This article explores essential best practices that can enable investment firms to streamline their software deployment processes while ensuring adherence to evolving regulations. As firms work to align their technological solutions with organizational needs, a critical question arises: how can they effectively balance compliance, efficiency, and stakeholder involvement to achieve successful outcomes?
Understand Regulatory Compliance Requirements
must navigate a complex landscape of , which includes adhering to laws such as the , the Securities Act, and various anti-money laundering (AML) regulations. To during software implementation planning, it is essential to , , and .
- : Conduct a thorough analysis of the regulations that apply to your specific hedge fund operations. This includes understanding the requirements set forth by the SEC and other regulatory bodies.
- : Ensure that the system includes features that facilitate compliance, such as automated reporting tools and audit trails. This can help in maintaining transparency and accountability.
- : As regulations evolve, so should your software. Implement a process for software implementation planning that focuses on regularly reviewing and updating compliance features to align with new laws and guidelines.
In 2026, , highlighting the necessity for investment firms to remain proactive in addressing compliance challenges. As Chairman Atkins stated, examinations should not be a ‘gotcha exercise,’ underscoring the importance of . By prioritizing adherence from the outset, investment firms can reduce risks and improve their operational integrity. For instance, investment vehicles that have successfully followed the demonstrate the effectiveness of , ensuring they meet regulatory standards while maintaining operational efficiency.

Assess Organizational Needs and Software Alignment
To effectively engage in for technological solutions, . This process involves several key steps:
- : It is essential to engage with various departments to gain a comprehensive understanding of their specific requirements and challenges. This may encompass areas such as portfolio management, risk assessment, and . At Neutech, we facilitate this process by collaboratively identifying your needs and providing access to a range of potential designers and developers who can be integrated into your team.
- : After identifying the requirements, the next step is to align these specifications with the capabilities of potential program solutions. It is crucial to seek features that directly address the identified needs, such as or seamless integration with existing systems.
- Emphasizing Adaptability and Growth Potential: When selecting applications, it is important to choose those that can . This approach ensures and reduces the necessity for frequent updates.
By aligning technological capabilities with organizational requirements and leveraging , investment firms can through , ensuring that their technology investments yield optimal returns.

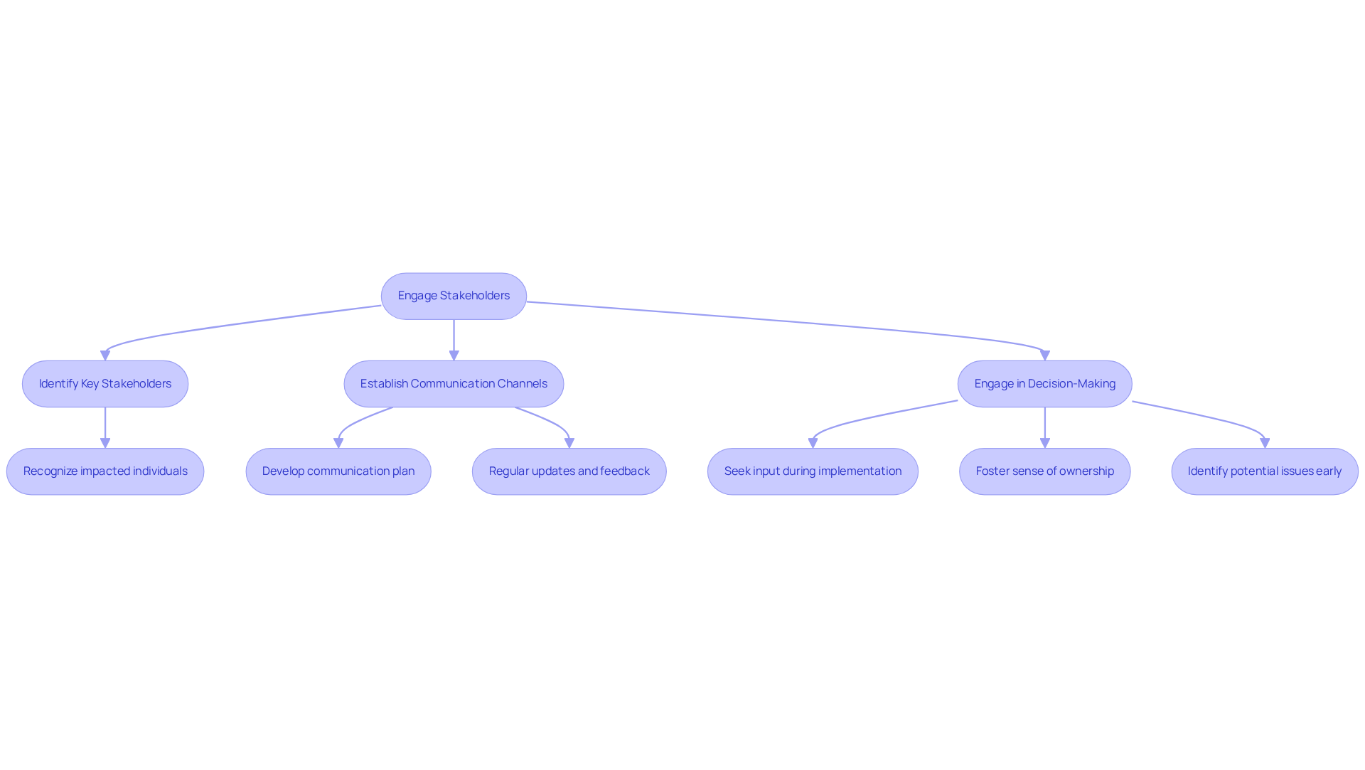
Engage Stakeholders Throughout the Implementation Process
is crucial for the successful implementation of systems in hedge funds. To effectively engage stakeholders, consider the following practices:
- Identify Key Stakeholders: Recognize all individuals impacted by the , including team members, management, and external partners. Understanding their roles and concerns is vital for effectively .
- Establish clear communication channels by developing a comprehensive communication plan that specifies how information will be disseminated throughout the planning process. Regular updates and feedback sessions are essential for keeping stakeholders informed and engaged. As Justin Lagac notes, “By engaging stakeholders, companies can , which ultimately contributes to superior financial results.”
- Engage Stakeholders in Decision-Making: during critical stages of the implementation, such as system selection and testing. This approach not only fosters a sense of ownership but also aids in identifying potential issues early on. Research indicates that projects lacking focus on succeed only 32% of the time, underscoring the risks associated with neglecting this aspect.
By prioritizing , can enhance collaboration, , and facilitate smoother planning. Companies that engage with stakeholders are 50% more likely to achieve their significant goals, highlighting the substantial impact of effective engagement.

Implement Iterative Testing and Feedback Mechanisms
To ensure that technological solutions effectively address user requirements, investment groups must adopt . This approach can be realized through several key practices.
- : Investment groups should embrace that prioritize iterative cycles of development, testing, and feedback. Agile projects demonstrate a success rate that is twice that of Waterfall projects, achieving an 18-20% improvement in time-to-market. This facilitates rapid adjustments based on user input and evolving requirements, thereby enhancing responsiveness to market changes.
- : It is essential to develop at various stages of implementation. Techniques such as surveys, focus groups, and direct interviews yield valuable insights into user experiences, helping to identify areas for improvement. The case study “Shortening the Feedback Loop” illustrates how shipping small changes frequently enables teams to catch problems early and make necessary adjustments before they escalate.
- : should be scheduled to identify bugs and performance issues early in the development process. This proactive strategy not only conserves time and resources but also ensures that the final product aligns closely with user expectations and business objectives.
By focusing on these iterative testing and feedback mechanisms, can significantly enhance the quality of their through effective software implementation planning, ensuring they remain relevant and effective in a competitive landscape.

Conclusion
Effective software implementation planning is essential for hedge funds seeking to navigate the complexities of regulatory compliance, enhance operational efficiency, and foster stakeholder engagement. By prioritizing these elements, investment firms can ensure that their technology solutions not only meet current regulations but also adapt to future challenges.
Understanding regulatory compliance requirements is paramount. Hedge funds must assess their organizational needs and engage stakeholders throughout the implementation process. Adopting iterative testing and feedback mechanisms further strengthens this approach. Each of these practices contributes to a cohesive and effective software implementation strategy, ultimately leading to improved operational integrity and reduced risks. By aligning software capabilities with organizational goals and actively involving stakeholders, hedge funds can enhance collaboration and drive successful outcomes.
In a rapidly evolving financial landscape, the significance of these best practices cannot be overstated. Hedge funds must adopt a proactive approach to software implementation, ensuring they are not merely compliant but also positioned for long-term success. Embracing these strategies will streamline operations and cultivate a culture of continuous improvement, setting the stage for sustained growth and innovation in the industry.
Frequently Asked Questions
What are the main regulatory compliance requirements for hedge entities?
Hedge entities must adhere to laws such as the Investment Advisers Act, the Securities Act, and various anti-money laundering (AML) regulations.
How can hedge entities identify relevant regulations?
Hedge entities should conduct a thorough analysis of the regulations that apply to their specific operations, including understanding the requirements set forth by the SEC and other regulatory bodies.
What compliance features should be incorporated into software systems?
Software systems should include features that facilitate compliance, such as automated reporting tools and audit trails, which help maintain transparency and accountability.
Why is it important to regularly update compliance protocols?
As regulations evolve, software and compliance features must also be updated to align with new laws and guidelines, ensuring ongoing compliance.
What significant changes are anticipated in 2026 regarding regulatory compliance?
Major regulatory changes are expected to affect banks and asset managers, making it crucial for investment firms to proactively address compliance challenges.
What is the significance of fostering a supportive compliance culture?
Fostering a supportive compliance culture helps reduce risks and improve operational integrity, as emphasized by Chairman Atkins, who noted that examinations should not be a ‘gotcha exercise.’
How can investment firms demonstrate effective compliance?
Investment vehicles that successfully follow the Investment Advisers Act show the effectiveness of integrating compliance features into their technology solutions, ensuring they meet regulatory standards while maintaining operational efficiency.
List of Sources
- Understand Regulatory Compliance Requirements
- linnovatepartners.com (https://linnovatepartners.com/2026-key-compliance-deadlines-for-investment-advisers-private-fund-managers)
- 2026 Regulatory Outlook: From debate to action (https://bbh.com/us/en/insights/investor-services-insights/regulatory-outlook.html)
- 3 Key Compliance Predictions for 2026 | Fairview Investments (https://fairviewinvest.com/news/3-key-compliance-predictions-for-2026)
- 2026 Regulatory Update for Investment Managers and Private Funds | JD Supra (https://jdsupra.com/legalnews/2026-regulatory-update-for-investment-2047385)
- haynesboone.com (https://haynesboone.com/news/alerts/2026-regulatory-update-for-investment-managers-and-private-funds)
- Assess Organizational Needs and Software Alignment
- SS&C Advent – Enhancing Hedge Fund Operations: Eclipse’s Latest Enhancements (https://advent.com/news-and-insights/blog/enhancing-hedge-fund-operations-eclipse-s-latest-enhancements)
- 2026 Hedge Fund Trends: Mega-Funds, AI, Quants, And Talent Wars To Dominate Headlines (https://hedgefundalpha.com/news/top-hedge-fund-industry-trends-2026)
- SS&C Advent – How Hedge Funds Can Navigate Uncertainty (https://advent.com/news-and-insights/blog/how-hedge-funds-can-navigate-uncertainty)
- Hedge Fund Outlook 2026 (https://withintelligence.com/insights/hedge-fund-outlook-2026)
- Compare 4 Key Banking Software Vendors for Hedge Fund Success – Neutech, Inc. (https://neutech.co/blog/compare-4-key-banking-software-vendors-for-hedge-fund-success)
- Engage Stakeholders Throughout the Implementation Process
- Mastering Stakeholder Engagement To Drive Business Success (https://forbes.com/sites/glebtsipursky/2023/04/23/mastering-stakeholder-engagement-to-drive-business-success)
- How to Measure Stakeholder Engagement Effectively (https://boreal-is.com/blog/why-how-to-measure-stakeholder-engagement)
- Why Companies Fail to Complete a Software Purchase: A Guide to Get Buy In From Stakeholders (https://ehs.com/blogs/a-guide-to-get-buy-in-from-stakeholders)
- Stakeholder Engagement Effectiveness Statistics (https://zoetalentsolutions.com/stakeholder-engagement-effectiveness)
- alphabold.com (https://alphabold.com/aligning-stakeholders-for-a-smooth-software-implementation)
- Implement Iterative Testing and Feedback Mechanisms
- Revolutionary Advances in Software Development: Funding, AI Debates, and App Innovations Shaping 2026 – Coaio (https://coaio.com/news/2026/01/revolutionary-advances-in-software-development-funding-ai-debates-and-app-innovations-shaping-2026)
- ai-cio.com (https://ai-cio.com/news/the-trends-that-will-define-hedge-funds-in-2026)
- h2kinfosys.com (https://h2kinfosys.com/blog/why-your-company-should-leverage-agile-software-development-in-2026)
- Feedback Loops Are the Next Breakthrough in Agentic Coding (https://blog.growthbook.io/feedback-loops-are-the-next-breakthrough-in-agentic-coding)
- The Role Of Feedback Loops In Software Development (https://linkedin.com/top-content/engineering/software-development-lifecycle-in-engineering/the-role-of-feedback-loops-in-software-development)