Introduction
Healthcare revenue cycle management (RCM) is essential for ensuring that providers receive timely payments for their services. However, many organizations find it challenging to navigate the complexities of RCM. By leveraging advanced RCM software, healthcare entities can streamline their processes, enhance cash flow, and improve patient satisfaction.
As regulations evolve and competition intensifies, organizations must consider how to effectively implement these technologies. This approach is crucial for overcoming common challenges and achieving financial success.
Define Revenue Cycle Management in Healthcare
The process of Revenue Cycle Management (RCM) in healthcare is supported by healthcare revenue cycle management software, which encompasses the entire monetary process associated with patient care, starting from initial registration and extending to the final payment collection. This process involves several critical steps:
- Scheduling appointments
- Verifying insurance eligibility
- Accurately coding services
- Billing
- Collecting payments
Effective healthcare revenue cycle management software is essential for healthcare providers, as it ensures timely reimbursements for services rendered, which are crucial for maintaining economic stability and operational efficiency.
The growing complexity of healthcare regulations, including the No Surprises Act and Medicare payment reforms, highlights the significance of RCM in 2026. Successful implementations of healthcare revenue cycle management software in hospitals have shown notable improvements in cash flow. Reports indicate an 81% reduction in average daily claims on hold following the adoption of Savista’s RCM solution, alongside increased satisfaction among patients receiving care.
By leveraging advanced technologies such as AI and automation, along with integrated solutions, healthcare organizations can enhance their economic performance and ensure a seamless experience for patients. Additionally, revenue cycle automation presents a substantial opportunity for cost savings, estimated at $22.3 billion annually, underscoring the financial impact of effective RCM practices.

Outline Key Steps in the RCM Process
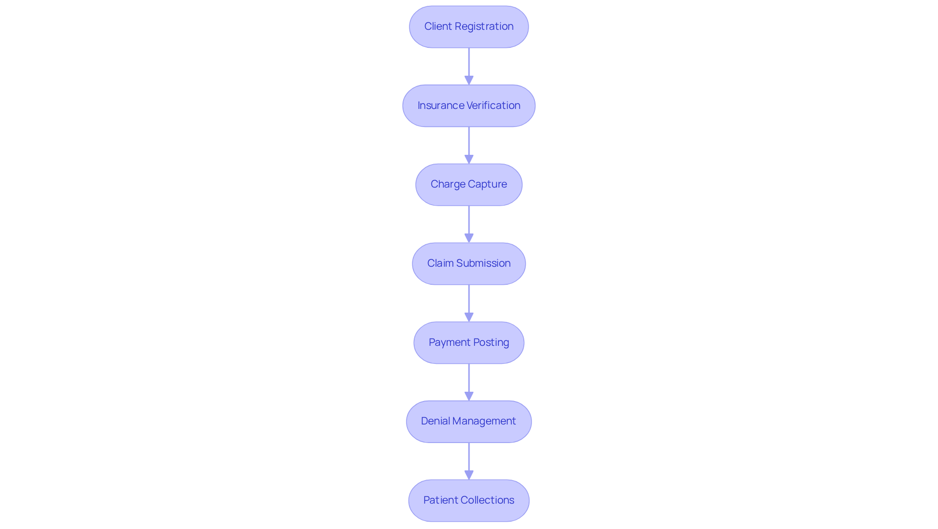
The process of healthcare revenue cycle management software encompasses several essential steps that are critical for ensuring a smooth revenue cycle and minimizing payment delays.
- Client Registration: This initial step involves gathering comprehensive client information and insurance details.
- Insurance Verification: Prior to rendering services, it is vital to confirm coverage and eligibility to avoid complications later.
- Charge Capture: Accurate documentation of services provided is necessary to ensure correct billing practices.
- Claim Submission: Claims must be sent to insurance companies for reimbursement in a timely manner.
- Payment Posting: This step involves documenting payments received from both insurers and individuals.
- Denial Management: Addressing and resolving any claim denials is crucial for revenue recovery.
- Patient Collections: Finally, following up on outstanding balances is essential to secure payment.
Each of these steps plays a pivotal role in the overall effectiveness of healthcare revenue cycle management software.

Leverage Technology for Efficient RCM Implementation
To enhance healthcare revenue cycle management software efficiency, healthcare organizations should consider implementing several key technologies.
-
Automated Billing Systems significantly reduce manual errors and accelerate the billing process. This is crucial, given that approximately 80% of medical bills contain errors, which can lead to medical debt and insurance coverage issues for patients. By automating routine tasks, providers can minimize revenue leakage and improve overall accuracy.
-
AI and Machine Learning play a vital role in forecasting claim denials and streamlining follow-ups. Denial rates can cost healthcare entities millions annually, making this technology essential. Notably, AI adoption rates in healthcare rose from 72% to 85% in just one year, highlighting its growing relevance. The integration of AI technologies leads to improved cash flow and operational efficiency.
-
Data Analytics allows organizations to analyze revenue cycle data, identifying trends and areas for improvement. Practices that utilize advanced analytics can reduce billing errors and enhance compliance, ultimately resulting in better financial outcomes.
-
Client Portals provide online access for individuals to view bills and make payments, which increases engagement and collection rates. Digital engagement tools are essential for creating a seamless payment experience, significantly improving patient satisfaction and loyalty.
A real-world example is the Fresno Community Health Care Network, which achieved an 18% decrease in denials for services not covered by employing AI tools. By integrating these technologies, healthcare providers can streamline their RCM processes with healthcare revenue cycle management software, reduce administrative burdens, and ultimately achieve better financial performance. The implementation of these solutions not only addresses existing challenges but also prepares entities for future success in a rapidly changing healthcare environment.

Identify and Overcome Implementation Challenges
Implementing healthcare revenue cycle management software presents several common challenges that organizations must navigate to achieve success.
-
Complex Billing Processes: Streamlining billing procedures is vital. By refining these processes, organizations can significantly reduce errors and enhance overall efficiency, leading to improved financial outcomes.
-
Staff Training: A well-trained staff is essential for effective RCM implementation. Organizations should prioritize comprehensive training programs that equip employees with the necessary skills to navigate RCM processes and technologies. Success stories, such as those from Luminis Health, illustrate that targeted training can yield a 100% success rate in coding roles, underscoring the direct correlation between training and operational efficiency. Furthermore, Luminis Health reported an operating income of $4 million with a 0.6% operating margin in the first half of the fiscal year, emphasizing the financial advantages of effective RCM practices.
-
Data Integration: Integrating diverse data sources can present significant challenges. The use of interoperable systems facilitates smoother operations and enhances data accuracy, which is crucial for effective healthcare revenue cycle management software.
-
Regulatory Compliance: Staying informed about evolving regulations is critical. Regular audits and compliance training can mitigate risks associated with non-compliance, ensuring that organizations remain aligned with industry standards.
To effectively address these challenges, organizations should invest in robust staff training initiatives, adopt user-friendly technologies, and promote clear communication channels across departments. For instance, Parkland Health’s need for a scalable training solution to standardize education and reduce onboarding time highlights the difficulties organizations face in effectively training personnel. Additionally, AdventHealth’s achievement of securing $24 million in just four months through targeted strategies underscores the economic benefits of investing in staff training and technology. By taking these steps, organizations can enhance their RCM efficiency and ultimately improve their financial performance.

Conclusion
Effective healthcare revenue cycle management (RCM) software is essential for healthcare organizations seeking to optimize financial processes and enhance patient satisfaction. By comprehensively understanding and implementing the critical steps involved in RCM – from patient registration to payment collection – providers can ensure a seamless experience that ultimately leads to timely reimbursements and improved cash flow.
Key insights highlight the importance of leveraging technology to streamline RCM processes. Automated billing systems, AI-driven analytics, and client portals exemplify tools that can significantly reduce errors, enhance compliance, and increase patient engagement. Additionally, addressing implementation challenges such as complex billing procedures, staff training, and regulatory compliance is crucial for achieving operational efficiency and financial success.
In light of these findings, healthcare organizations should prioritize the adoption of innovative RCM technologies and invest in comprehensive staff training. This proactive approach not only helps overcome existing challenges but also positions organizations for future success in an ever-evolving healthcare landscape. Embracing these best practices will lead to improved financial performance and a more rewarding experience for both providers and patients.