Master Minimum Viable Product Development: Best Practices for Success
Introduction
In the dynamic landscape of startups and product development, the Minimum Viable Product (MVP) has emerged as a pivotal strategy for achieving success. By concentrating on essential features, businesses can effectively validate their concepts while simultaneously minimizing costs and risks. This makes MVPs an invaluable tool for fostering innovation.
However, the path to developing an effective MVP is not without its challenges, which include issues such as feature creep and compliance hurdles. Companies must navigate these obstacles to fully leverage the potential of MVP development, thereby meeting market demands and attracting investment.
Define the Minimum Viable Product: Understanding Its Core Purpose
A Minimum Viable Offering (MVO) represents a streamlined version of a product that includes only the essential features necessary to satisfy early adopters and gather valuable feedback for future improvements. The primary objective of an MVO is to validate a product concept through minimum viable product development with minimal resources, enabling teams to test their assumptions and refine their offerings based on genuine insights from users.
In regulated sectors such as financial services and healthcare, it is imperative for an MVO to not only fulfill user requirements but also adhere to stringent regulatory standards. This dual focus allows businesses to mitigate risks while effectively addressing critical functionalities.
Neutech’s extensive engineering services, which encompass expertise in React, Android, Python, GoLang, and various other programming frameworks, empower startups and regulated industries to develop MVOs that are both innovative and compliant. By concentrating on essential features, companies can significantly lower development costs and accelerate their time to market through minimum viable product development, thereby enhancing their prospects for success.
Notably, approximately 72% of startups engage in minimum viable product development, underscoring its importance in navigating the challenges of creating solutions within regulated environments. Industry leaders emphasize that the MVO strategy is vital for validating concepts, as it enables startups to gather insights and adjust their offerings to better meet market demands.

Outline the MVP Development Process: Step-by-Step Guidance
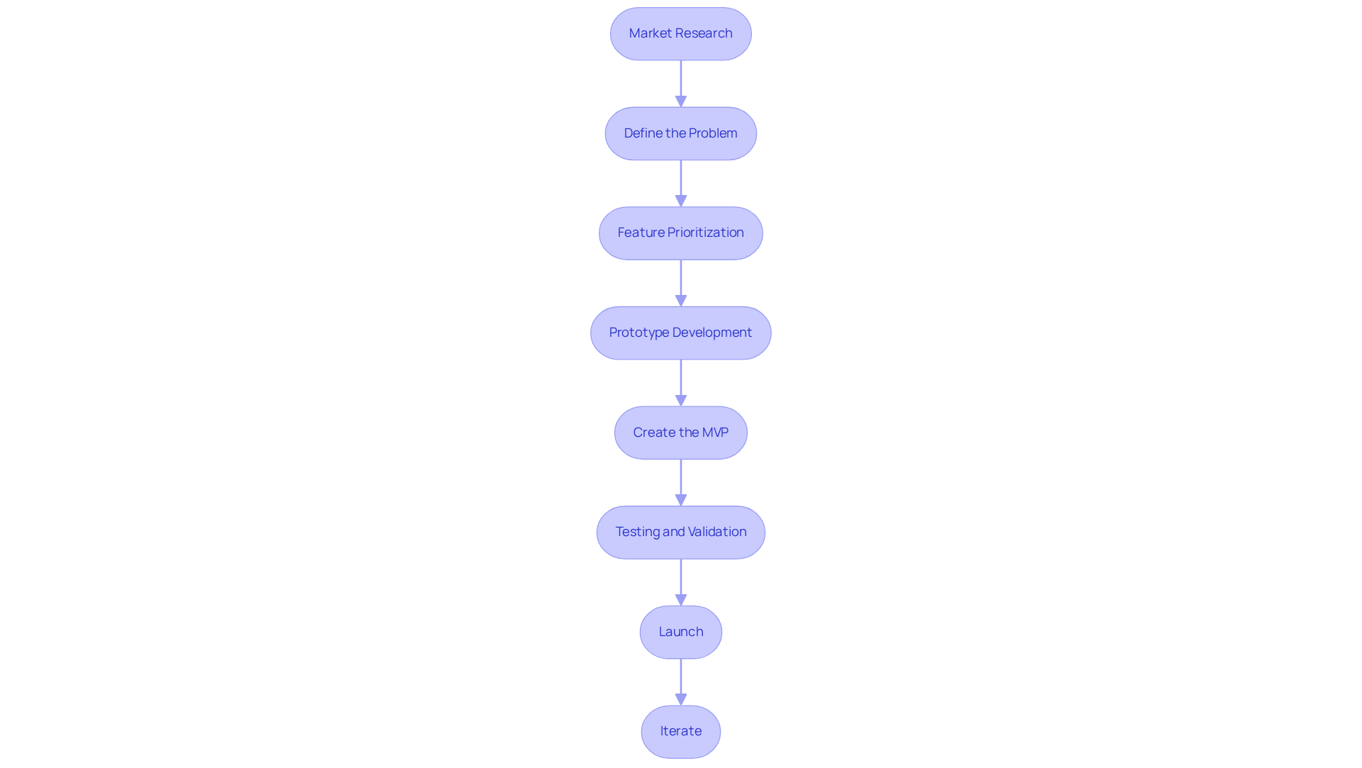
The MVP development process consists of several essential steps:
- Market Research: This initial phase involves understanding the pain points of your target audience and analyzing competitors to identify market gaps.
- Define the Problem: It is crucial to clearly articulate the issue that your solution intends to resolve, ensuring alignment with customer needs.
- Feature Prioritization: Identify and prioritize the essential features that will deliver the greatest value to users while keeping the MVP streamlined.
- Prototype Development: Develop a prototype to visualize the product and gather initial feedback from stakeholders.
- Create the MVP: Utilize agile methodologies to develop the MVP, allowing for flexibility and rapid iterations based on feedback.
- Testing and Validation: Conduct thorough testing to ensure the MVP meets quality standards, while collecting feedback from participants to inform future iterations.
- Launch: Release the MVP to a select group of users to validate the offering in a real-world environment.
- Iterate: Use the feedback gathered to enhance the offering, preparing for a broader launch.

Highlight the Benefits of MVPs: Value Proposition for Stakeholders
Minimum viable product development presents several key advantages that can significantly influence a startup’s success.
-
Cost-Effectiveness: By concentrating on essential functionalities, businesses can reduce development costs by as much as 60%. This approach helps avoid unnecessary expenses associated with complete development.
-
Faster Time to Market: MVPs enable quicker launches, allowing companies to enter the market approximately 35% faster than traditional methods. This agility empowers them to capitalize on market opportunities and adapt to client needs promptly.
-
User Feedback: Engaging early adopters provides invaluable insights that inform product enhancements, ensuring the final offering aligns closely with expectations and market demands. Notably, around 70% of companies utilizing an MVP report improved insights from clients, underscoring the importance of this feedback loop.
-
Risk Mitigation: MVPs allow businesses to validate their ideas with minimal investment, significantly reducing the risk of failure. This strategy facilitates informed decision-making based on actual interactions and feedback, which is essential for minimum viable product development and helps to avoid common pitfalls such as overbuilding or neglecting user input.
-
Attracting Investors: A well-executed MVP serves as a compelling demonstration of market potential, showcasing a tangible solution to real issues faced by consumers. Startups that leverage MVPs to test pricing assumptions are approximately 50% more likely to establish sustainable revenue models, thereby enhancing credibility with investors who increasingly favor data-driven execution and measurable outcomes over mere narratives. A notable example is Dropbox, which successfully transitioned from a free service to a freemium model based on user feedback, illustrating the effectiveness of MVPs in adapting business models to meet market demand.

Identify Common Challenges in MVP Development: Solutions for Success
Common challenges in MVP development include:
-
Feature Creep: Teams may be tempted to add unnecessary features, which can inflate processes and delay timelines. To combat this, it is essential to prioritize core functionalities and adhere to the MVP vision. Research indicates that MVPs can reduce production costs by up to 60%, underscoring the financial implications of feature creep.
-
Insufficient Market Research: A lack of understanding of the target audience can result in an offering that fails to meet user needs. Conducting thorough market research is crucial to validate assumptions prior to development. Startups employing MVPs are approximately 50% more likely to achieve sustainable revenue models, highlighting the importance of aligning features with market demands.
-
Poor Communication: Misalignment among team members can lead to misunderstandings and inefficiencies. Establishing clear communication channels and regular check-ins is vital to ensure that everyone is aligned. Successful teamwork fosters an environment of creativity, which is essential for adapting to client feedback and market shifts.
-
Disregarding Feedback: Excluding user feedback can hinder product enhancement. It is important to proactively seek and evaluate feedback throughout the development process to inform revisions. Companies that prioritize user insights often experience improved engagement and satisfaction, as approximately 70% of companies utilizing an MVP gain better user insights.
-
Compliance Issues: In regulated industries, failing to comply with standards can lead to significant setbacks. It is imperative to integrate compliance into minimum viable product development from the outset. Understanding applicable regulations before launch is crucial to avoid costly rebuilds or shutdowns.

Conclusion
Mastering Minimum Viable Product (MVP) development is essential for streamlining the product creation process. This approach minimizes risk while maximizing user feedback. By concentrating on core features, startups and businesses can effectively validate their concepts and adjust their offerings to align with market demands. This strategy lays a robust foundation for future growth and innovation.
Key strategies for successful MVP development include:
- Conducting thorough market research
- Prioritizing features
- Establishing iterative feedback loops
Each phase of the MVP process-from defining the problem to launching and refining the product-highlights the necessity of a structured approach. This method helps mitigate common pitfalls, such as feature creep and a lack of market understanding. The advantages of MVPs, including cost-effectiveness, quicker time to market, and improved user engagement, further emphasize their vital role in a startup’s journey.
Embracing MVP development principles empowers businesses to navigate the complexities of launching new products. By committing to a user-centered approach and remaining agile in response to feedback, companies can enhance their chances of success and cultivate a culture of continuous improvement. The journey of creating a Minimum Viable Product transcends mere development; it represents a strategic pathway toward sustainable growth and innovation in an ever-evolving marketplace.
Frequently Asked Questions
What is a Minimum Viable Offering (MVO)?
A Minimum Viable Offering (MVO) is a streamlined version of a product that includes only the essential features necessary to satisfy early adopters and gather valuable feedback for future improvements.
What is the primary objective of developing an MVO?
The primary objective of an MVO is to validate a product concept through minimum viable product development with minimal resources, allowing teams to test their assumptions and refine their offerings based on genuine insights from users.
Why is it important for an MVO to adhere to regulatory standards in certain sectors?
In regulated sectors such as financial services and healthcare, it is imperative for an MVO to fulfill user requirements while adhering to stringent regulatory standards to mitigate risks and effectively address critical functionalities.
How does Neutech assist in the development of MVOs?
Neutech provides extensive engineering services, including expertise in various programming frameworks, to empower startups and regulated industries to develop MVOs that are both innovative and compliant.
What are the benefits of focusing on essential features in MVO development?
Concentrating on essential features allows companies to significantly lower development costs and accelerate their time to market, enhancing their prospects for success.
How prevalent is the use of MVO development among startups?
Approximately 72% of startups engage in minimum viable product development, highlighting its importance in navigating the challenges of creating solutions within regulated environments.
What do industry leaders say about the MVO strategy?
Industry leaders emphasize that the MVO strategy is vital for validating concepts, as it enables startups to gather insights and adjust their offerings to better meet market demands.