Best Practices for Choosing Healthcare IT Software Effectively
Introduction
In the rapidly evolving landscape of healthcare, organizations face a critical challenge: selecting the right IT software to enhance patient care and operational efficiency. By clearly defining their unique needs and priorities, healthcare entities can navigate the complex software selection process. This approach enables them to find solutions that not only meet regulatory requirements but also improve usability and scalability.
However, with numerous options available, how can organizations ensure they make the best choice that balances cost with long-term value? This article explores best practices for selecting healthcare IT software, offering insights into key criteria that can guide organizations toward informed decisions.
Define Organizational Needs and Priorities
To effectively select healthcare IT software, organizations must first conduct a comprehensive assessment of their specific needs and priorities. This process involves engaging stakeholders from various departments, including clinical staff, IT, and administration, to gather insights on current challenges and desired outcomes. Key questions to consider include:
- What specific problems are we trying to solve with this software?
- How will the program integrate with existing systems?
- What are the regulatory compliance requirements we must adhere to?
By clearly defining these needs, organizations can create a prioritized list of features and functionalities that the healthcare IT software must include. This ensures that the final selection aligns with both operational goals and patient care standards.

Evaluate Usability and Scalability
When selecting healthcare IT software solutions, it is essential to prioritize usability and scalability to enhance workflow efficiency and support future growth. Usability refers to how easily staff can navigate and utilize the system, which directly influences operational effectiveness. To evaluate usability, consider the following steps:
- Conduct user testing with clinical staff to gather feedback on the software interface and functionality, ensuring it meets their needs. As Kanda Software highlights, “Involving healthcare providers and individuals early in the design process enhances diagnostic accuracy and adoption rates.”
- Seek applications that feature intuitive design and provide comprehensive training resources to facilitate smooth adoption.
Scalability is equally vital; the healthcare IT software must accommodate growth in patient volume and evolving data management requirements. Assess the following aspects:
- Determine whether the software can handle increased user loads without performance degradation, ensuring reliability during peak times. The market for healthcare IT software is projected to expand to USD 1.834 trillion by 2030, underscoring the necessity for scalable solutions.
- Evaluate if the system allows for seamless integration of new features or modules as the organization expands, thereby supporting ongoing innovation. With telehealth expected to become a standard element of medical service provision by 2026, scalability will be crucial for adapting to evolving demands.
By emphasizing usability and scalability, medical organizations can select application solutions that remain effective and efficient over the long term, adapting to the changing landscape of healthcare delivery.

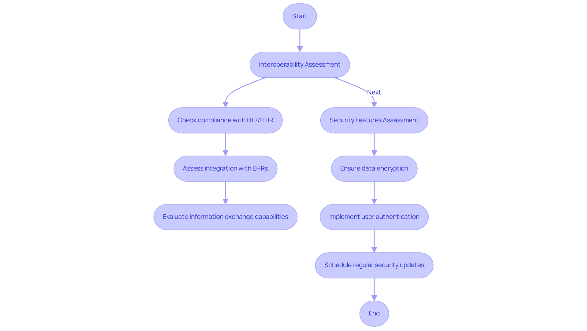
Assess Interoperability and Security Features
When selecting healthcare IT software, compatibility and security are paramount, as they significantly impact patient care and the protection of sensitive information. Interoperability ensures that diverse systems can effectively communicate and exchange information, which is vital for delivering comprehensive patient care. For instance, the percentage of hospitals regularly obtaining information from external providers increased from 54% to 73% between 2018 and 2023, underscoring the growing importance of seamless information exchange. To evaluate interoperability, organizations should:
- Confirm that the software complies with industry standards such as HL7 or FHIR for data exchange.
- Assess the application’s ability to integrate with existing systems, including Electronic Health Records (EHRs) and billing platforms.
Equally critical are the security features of the healthcare IT software. Organizations must ensure that it includes:
- Data encryption for both storage and transmission to safeguard sensitive information, with 71% of healthcare entities encrypting patient data in accordance with HIPAA regulations.
- User authentication protocols to prevent unauthorized access.
- Regular security updates and adherence to HIPAA regulations.
As cybersecurity experts emphasize, “In the medical field, data security is undeniably a care concern for individuals.” By focusing on these elements and being aware of common pitfalls in assessing security features, organizations can select applications that not only enhance operational efficiency but also prioritize the safety of individual information.

Compare Cost vs. Long-Term Value
When evaluating healthcare IT software, it is crucial to balance initial costs with the long-term benefits it provides. Organizations should take into account several factors:
- The initial purchase price compared to ongoing maintenance and support expenses.
- Potential savings derived from enhanced operational efficiency and minimized errors.
- The impact of the application on patient outcomes and satisfaction, which can subsequently lead to increased revenue.
To perform a comprehensive cost analysis:
- Develop a detailed budget that encompasses all related expenses, including training, implementation, and upgrades.
- Evaluate the capacity of the healthcare IT software to yield a return on investment through improved productivity and adherence to regulatory standards.
By meticulously weighing costs against long-term advantages, organizations can make informed decisions that align with their financial objectives and operational requirements.

Conclusion
Choosing the right healthcare IT software is a critical decision that significantly influences operational efficiency and the quality of patient care within an organization. Organizations can effectively navigate the complexities of software selection by understanding and implementing best practices, ensuring that their chosen solutions align with unique needs and strategic goals.
Key considerations in this process include:
- A thorough assessment of organizational needs, with an emphasis on usability and scalability
- Ensuring interoperability and security
- Engaging stakeholders from various departments to clarify priorities and challenges
- A focus on user-friendly designs and future growth potential to ensure that the software can adapt to evolving demands
- Evaluating interoperability standards and robust security measures to protect sensitive patient information and facilitate seamless communication between systems
Ultimately, balancing initial costs against long-term value will guide organizations in making informed decisions that meet current requirements while supporting future growth and innovation. As the healthcare landscape continues to evolve, prioritizing these best practices empowers organizations to enhance their operational capabilities and deliver superior patient care. Taking the time to implement these strategies today paves the way for a more efficient and secure healthcare system tomorrow.
Frequently Asked Questions
Why is it important to define organizational needs and priorities when selecting healthcare IT software?
Defining organizational needs and priorities is crucial because it helps ensure that the selected software effectively addresses specific challenges and aligns with operational goals and patient care standards.
Who should be involved in the assessment of needs and priorities for healthcare IT software?
Stakeholders from various departments, including clinical staff, IT, and administration, should be engaged to gather insights on current challenges and desired outcomes.
What key questions should organizations consider during the assessment process?
Organizations should consider questions such as: What specific problems are we trying to solve with this software? How will the program integrate with existing systems? What are the regulatory compliance requirements we must adhere to?
How does defining needs help in the selection of healthcare IT software?
By clearly defining needs, organizations can create a prioritized list of features and functionalities that the healthcare IT software must include, ensuring the final selection meets their requirements.