Introduction
In today’s digital financial landscape, ensuring the security of applications is crucial for protecting sensitive data and maintaining consumer trust. As cyber threats continue to evolve, enhancing application security through established practices is not merely advantageous; it is essential. Financial institutions must consider what strategies they can implement to seamlessly integrate security into their development processes. Furthermore, they need to determine how to ensure that their applications remain resilient against potential breaches.
Understand the Secure Development Lifecycle (SDLC)
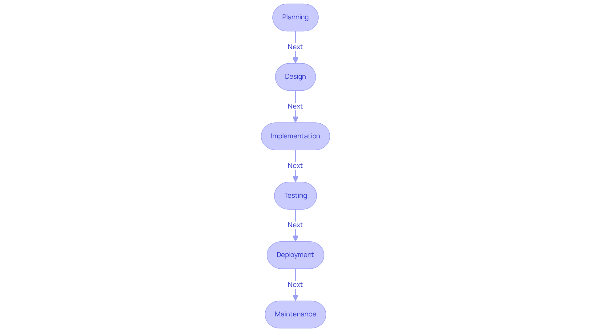
The Secure Development Lifecycle (SDLC) serves as a comprehensive framework that integrates protective measures throughout every phase of software development:
- Planning
- Design
- Implementation
- Testing
- Deployment
- Maintenance
By embedding security protocols into each stage, developers can proactively identify and mitigate risks, thereby significantly reducing the likelihood of vulnerabilities in the final product.
For example, during the planning phase, conducting a thorough risk assessment can reveal potential threats. In the testing phase, automated testing tools can be employed to detect vulnerabilities prior to deployment. This proactive approach not only strengthens the security posture of financial applications but also ensures compliance with stringent industry regulations, thus protecting sensitive financial information.
Cybersecurity experts emphasize that secure application development, which involves integrating security into the SDLC, is essential for defending against evolving threats and maintaining trust in financial systems. Ratan Tipirneni, President and CEO of Tigera, underscores this point by stating, “Passkeys provide easier, faster, and more secure sign-ins,” which highlights the critical role of secure authentication methods within the SDLC.
Furthermore, neglecting secure application development during the SDLC can lead to significant financial repercussions. For instance, transitioning to a secure SDLC can result in a 100-fold increase in development costs associated with addressing issues identified late in the process. This reality underscores the imperative for organizations to prioritize security from the very beginning.

Implement Secure Coding Practices
Secure application development is essential for utilizing secure coding techniques to develop resilient financial applications. These techniques encompass key practices such as:
- Input validation
- Output encoding
- Robust authentication mechanisms
For instance, validating user inputs effectively prevents injection attacks, while output encoding serves to mitigate cross-site scripting (XSS) vulnerabilities. Additionally, implementing strong authentication methods, such as multi-factor authentication (MFA), significantly enhances security measures.
Developers must also adhere to established coding standards, including the OWASP Secure Coding Practices, which offer comprehensive guidelines for secure application development. Furthermore, conducting routine code evaluations and utilizing static analysis tools can aid in the early detection and correction of vulnerabilities during the development process.

Prioritize Developer Training and Awareness
To effectively address threats, organizations must prioritize developer training and awareness. Regular training sessions should encompass the latest vulnerabilities and secure coding practices relevant to secure application development, as well as compliance requirements specific to the financial industry. For instance, incorporating hands-on workshops that simulate real-world attack scenarios can significantly enhance developers’ understanding of potential threats. Nurturing a culture of awareness in secure application development encourages developers to take responsibility for protection in their projects, which results in proactive risk management.
Moreover, establishing advocates for secure application development within development teams – individuals who promote best practices for protection – can serve as essential resources for their colleagues. Ongoing education not only empowers developers but also plays a vital role in minimizing the risk of breaches. Organizations that engage in extensive training programs report up to a 72% reduction in employee-driven cyber incidents. Additionally, 45% of employees indicate they have received no safety training, underscoring the urgent need for enhanced training initiatives.
As 93% of cybersecurity experts agree, a dual focus on human and technological aspects is crucial for effectively detecting and responding to cyber threats.

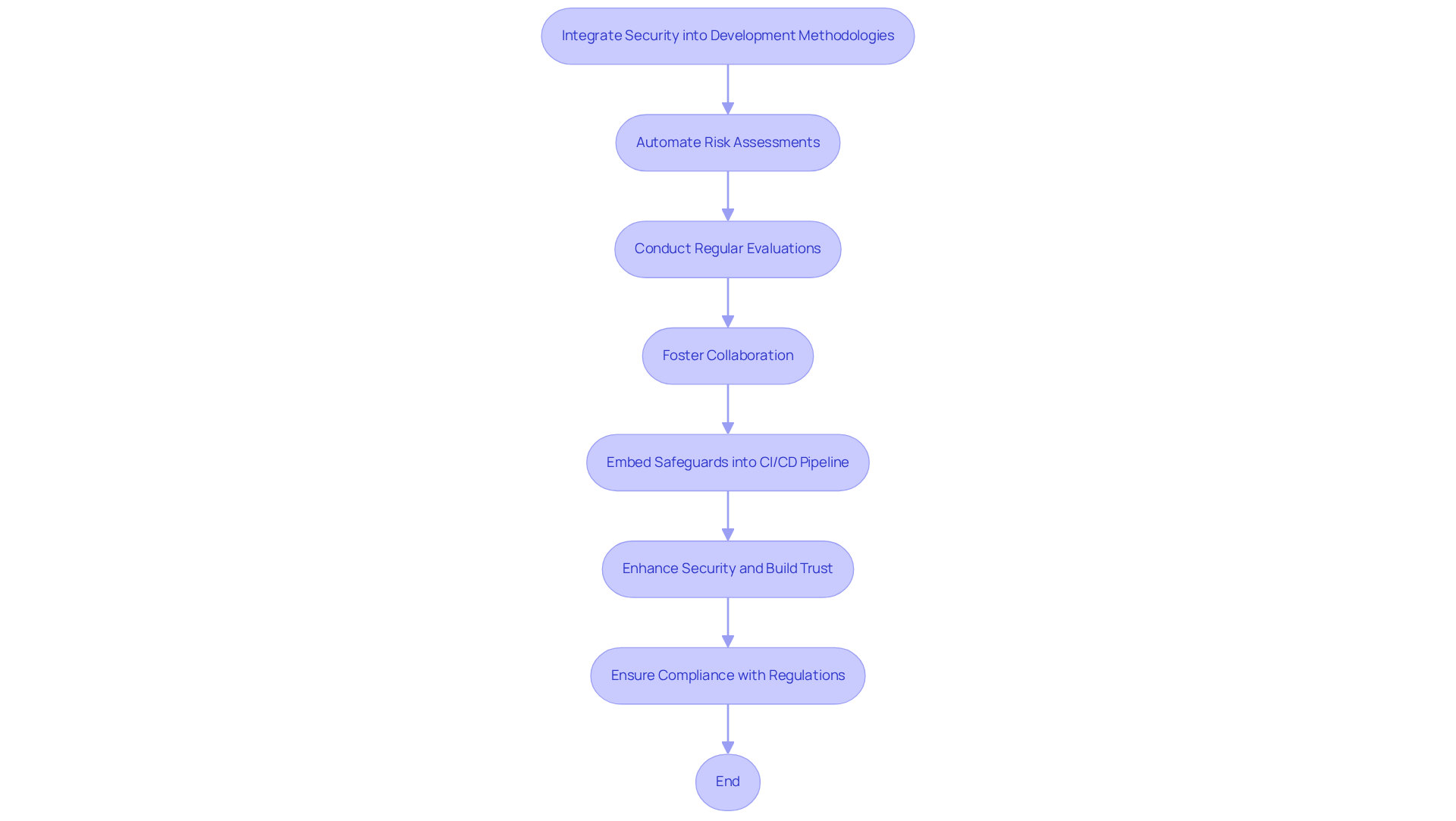
Integrate Security into Development Methodologies
Incorporating protection into programming methodologies, such as Agile and DevOps, is essential for secure application development of financial applications. The DevSecOps approach, which incorporates secure application development practices into the DevOps pipeline, ensures that security is considered at every stage of development. This includes:
- Automating risk assessments
- Conducting regular evaluations of security measures
- Fostering collaboration among engineering, security, and operations teams
By embedding safeguards into the CI/CD pipeline, organizations can promote secure application development by identifying vulnerabilities early and addressing them before they reach production.
Moreover, adopting Agile security practices in secure application development, such as continuous feedback and iterative testing, allows teams to respond quickly to emerging threats while maintaining development speed. This proactive approach not only enhances security but also builds trust with clients and stakeholders in the financial sector. With the Cyber Resilience Act set to enforce secure application development practices starting in 2027, organizations must prioritize these methodologies to ensure compliance.
Furthermore, a significant 96% of participants believe their organization would benefit from automating security and compliance processes, underscoring the importance of integrating security into the CI/CD pipeline. However, common pitfalls in DevSecOps, such as treating security as a mere checklist or perceiving it as a hindrance, should be avoided to achieve successful implementation. Industry leaders, like Scott Hanselman, emphasize that ‘the most powerful tool we have as developers is automation,’ highlighting the cultural shifts necessary for effective DevSecOps. Real-world examples of successful DevSecOps implementation in secure application development can further demonstrate the effectiveness of these practices.

Conclusion
Integrating security into application development is not merely an option; it is a necessity for the finance sector. By adopting best practices such as the Secure Development Lifecycle (SDLC), secure coding techniques, comprehensive developer training, and the integration of security into development methodologies, organizations can significantly mitigate risks and enhance the security posture of their applications. This proactive approach ensures that security is a foundational element throughout every phase of development, rather than an afterthought.
Key insights emphasize the importance of embedding security measures at the planning, design, implementation, testing, deployment, and maintenance stages of the SDLC. Furthermore, fostering a culture of security awareness through ongoing training and implementing secure coding practices can drastically reduce vulnerabilities. The adoption of methodologies like DevSecOps underscores the necessity for collaboration among teams, ensuring that security remains a priority throughout the development process.
Ultimately, the financial industry must recognize that neglecting secure application development has implications that extend beyond compliance; it can lead to significant financial losses and damage to reputation. By prioritizing security in every aspect of application development, organizations not only protect sensitive information but also build trust with clients and stakeholders. Embracing these best practices will pave the way for a more secure future in finance, safeguarding against the evolving landscape of cyber threats.
Frequently Asked Questions
What is the Secure Development Lifecycle (SDLC)?
The Secure Development Lifecycle (SDLC) is a comprehensive framework that integrates protective measures throughout all phases of software development, including planning, design, implementation, testing, deployment, and maintenance.
How does the SDLC enhance software security?
The SDLC enhances software security by embedding security protocols into each stage, allowing developers to proactively identify and mitigate risks, which significantly reduces the likelihood of vulnerabilities in the final product.
What activities are involved in the SDLC planning phase?
During the planning phase, conducting a thorough risk assessment is an essential activity that helps reveal potential threats.
What role do automated testing tools play in the SDLC?
Automated testing tools are employed during the testing phase to detect vulnerabilities prior to deployment, strengthening the security posture of applications.
Why is secure application development important in the SDLC?
Secure application development is crucial for defending against evolving threats and maintaining trust in financial systems, as it ensures compliance with industry regulations and protects sensitive financial information.
What financial implications can arise from neglecting secure application development?
Neglecting secure application development can lead to significant financial repercussions, such as a 100-fold increase in development costs associated with addressing issues identified late in the process.
What is the significance of secure authentication methods within the SDLC?
Secure authentication methods, such as passkeys, play a critical role within the SDLC by providing easier, faster, and more secure sign-ins, which are vital for maintaining application security.