Master Low Code Software Development for Hedge Fund Success
Introduction
Low code software development is transforming how hedge funds create applications, providing a streamlined approach to compliance and efficiency within a heavily regulated environment. By leveraging these innovative frameworks, hedge organizations can significantly decrease development time and costs. This agility allows them to respond quickly to market demands while remaining compliant with stringent regulatory standards.
Nonetheless, a critical challenge persists: how can these firms effectively balance speed with security in their development processes? Investigating this intersection of agility and compliance offers essential insights for hedge funds striving to excel in an increasingly competitive landscape.
Understand Low-Code Development in Regulated Industries
Low code software development frameworks empower organizations to create applications with minimal hand-coding, providing a crucial advantage in regulated sectors such as finance. Hedge funds can leverage these systems to swiftly create and implement applications that adhere to stringent regulatory requirements. Neutech offers comprehensive engineering services, including specialized software development across various frameworks like React, Python, .NET, and others, tailored to meet the specific needs of regulated industries.
The landscape of simplified development necessitates a careful balance between speed and compliance. Notably, low code software development tools like Mendix and OutSystems incorporate integrated compliance functionalities, aiding hedge firms in navigating complex regulations such as GDPR and SEC guidelines. By adopting low code software development solutions alongside Neutech’s expertise, hedge organizations enhance their agility, enabling rapid responses to market fluctuations while ensuring strict adherence to regulatory standards.
Schedule a free consultation with Neutech to discover how our customized solutions can support your compliance and innovation objectives.

Leverage Speed and Cost Efficiency of Low-Code Solutions
Low code software development significantly simplifies application creation, allowing hedge organizations to more swiftly launch essential applications for trading, risk management, and compliance reporting. These solutions allow hedge funds to reduce creation time by up to 60%, as highlighted in industry reports that emphasize the effectiveness of streamlined solutions in enterprise application development.
The financial advantages are equally compelling; organizations can cut development costs by as much as 70%, fundamentally transforming IT economics and facilitating the reallocation of resources to other critical investment areas. For instance, companies like Tixologi have successfully adopted simplified coding solutions, showcasing improved operational efficiency and fostering innovation within the financial services sector.
Specific outcomes from Tixologi’s implementation illustrate how simplified coding solutions can lead to significant enhancements in productivity and adaptability to market changes. This trend underscores the growing importance of simplified development in cultivating a competitive advantage in the hedge sector, particularly as forecasts indicate that 70-75% of all new enterprise applications will be created using simplified or no-code platforms by 2026.

Ensure Compliance and Security in Low-Code Implementations
In the financial services industry, particularly within hedge investments, compliance and security are paramount. A security-first approach is essential when implementing simplified coding solutions. This approach includes:
- Conducting regular security audits
- Implementing role-based access controls
- Ensuring adherence to regulations such as GDPR and SEC guidelines
Low code software development platforms, such as Appian, provide significant advantages by offering integrated security features. These features include:
- Automated compliance checks
- Security evaluations
These help hedge funds maintain a robust security posture while accelerating low code software development.
Moreover, establishing a governance framework for simplified coding is crucial for effectively managing risks and ensuring that all applications comply with required standards. Statistics indicate that security breaches in simplified coding applications within the finance sector are a growing concern, underscoring the necessity for stringent security measures.
By leveraging these strategies and resources, hedge organizations can navigate the complexities of simplified coding while safeguarding their operations.

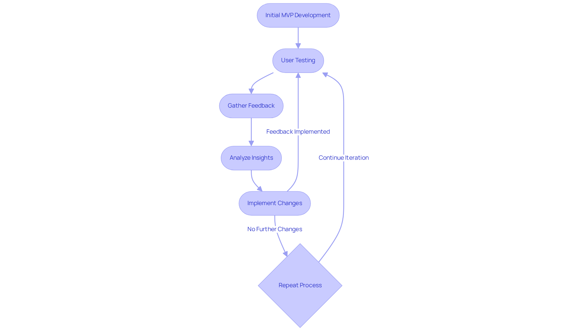
Integrate Low-Code Solutions with Existing Development Practices
To fully leverage the benefits of simplified development, hedge funds must integrate these solutions with their existing development practices. This requires fostering collaboration between traditional developers and citizen developers who utilize simplified coding tools. Establishing clear communication channels and shared objectives can facilitate this integration.
Moreover, adopting a hybrid approach that combines simplified coding with traditional programming can enhance flexibility and scalability. For instance, employing simplified coding platforms for rapid prototyping while relying on conventional programming for complex functionalities can optimize resource allocation.
Organizations should also invest in training programs to upskill their teams in low code software development, ensuring that all developers are prepared to operate effectively within this evolving paradigm.

Conclusion
Low code software development offers hedge funds a significant opportunity to enhance operational efficiency and compliance capabilities. By reducing the reliance on extensive coding, these platforms enable organizations to swiftly develop applications that adhere to stringent regulatory requirements. This agility allows hedge funds to respond promptly to market changes while ensuring compliance with necessary guidelines.
The advantages of low code solutions are substantial. Notably, they can reduce application development time by up to 60% and decrease costs by as much as 70%. Moreover, the integration of security measures and compliance checks within low code platforms equips hedge funds to navigate regulatory complexities effectively. Additionally, fostering collaboration between traditional developers and citizen developers is essential for maximizing the benefits of low code technology.
As the financial landscape evolves, adopting low code development will not only streamline operations but also strengthen compliance and security measures. Hedge funds should explore these innovative solutions and consider partnering with experts like Neutech to optimize their development processes. The future of finance increasingly favors simplified coding, making it imperative for organizations to adapt and thrive in this new paradigm.
Frequently Asked Questions
What is low-code development?
Low-code development refers to software development frameworks that allow organizations to create applications with minimal hand-coding, streamlining the development process.
How does low-code development benefit regulated industries?
Low-code development benefits regulated industries, such as finance, by enabling organizations to quickly create and implement applications that comply with stringent regulatory requirements.
What services does Neutech offer in relation to low-code development?
Neutech offers comprehensive engineering services, including specialized software development across various frameworks like React, Python, .NET, and others, specifically tailored to meet the needs of regulated industries.
What challenges do organizations face when using low-code development in regulated sectors?
Organizations face the challenge of balancing speed and compliance when using low-code development in regulated sectors.
Which low-code tools are mentioned as beneficial for hedge funds?
The low-code tools mentioned include Mendix and OutSystems, which incorporate integrated compliance functionalities.
How do low-code tools assist hedge firms in compliance?
Low-code tools assist hedge firms by helping them navigate complex regulations, such as GDPR and SEC guidelines, through built-in compliance features.
What advantage do hedge organizations gain by adopting low-code solutions?
By adopting low-code solutions alongside Neutech’s expertise, hedge organizations enhance their agility, allowing for rapid responses to market fluctuations while ensuring compliance with regulatory standards.
How can organizations learn more about Neutech’s solutions?
Organizations can schedule a free consultation with Neutech to discover how their customized solutions can support compliance and innovation objectives.